HOME   LIST
‹–   –›

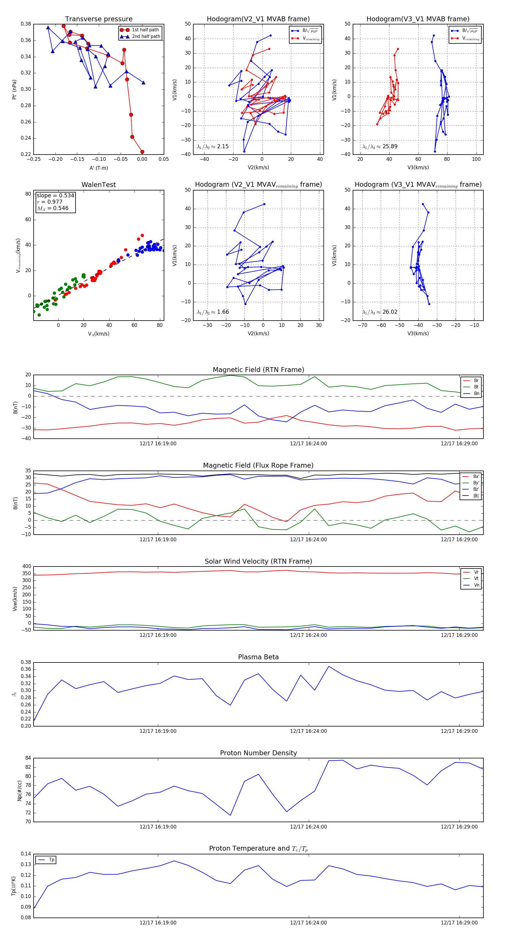
Flux Rope in 2024

Flux Rope Event 2024-12-17 16:14:52 ~ 2024-12-17 16:29:48 (897 seconds)


plot