HOME   LIST
‹–   –›

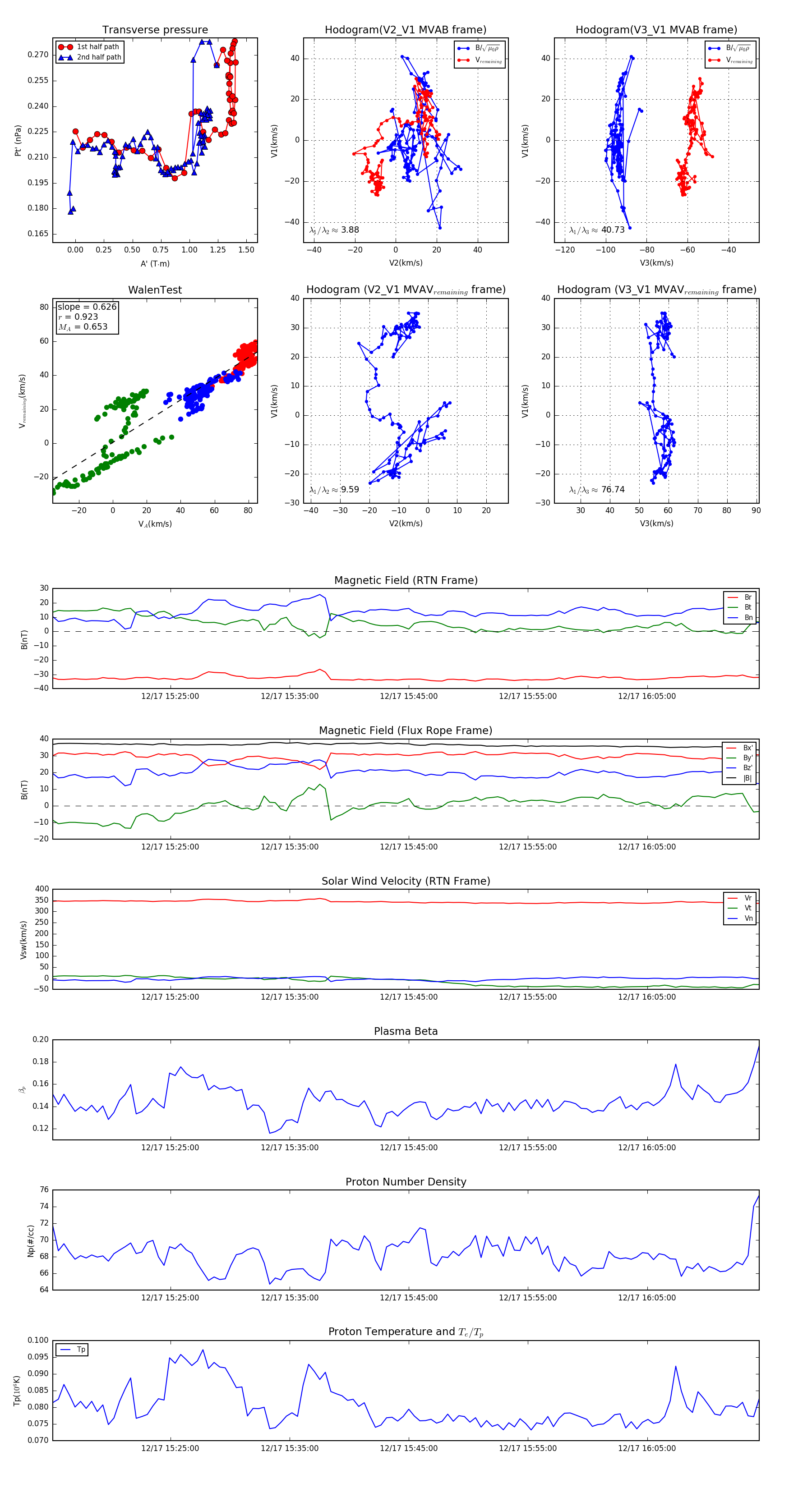
Flux Rope in 2024

Flux Rope Event 2024-12-17 15:15:08 ~ 2024-12-17 16:14:24 (3557 seconds)


plot