HOME   LIST
‹–   –›

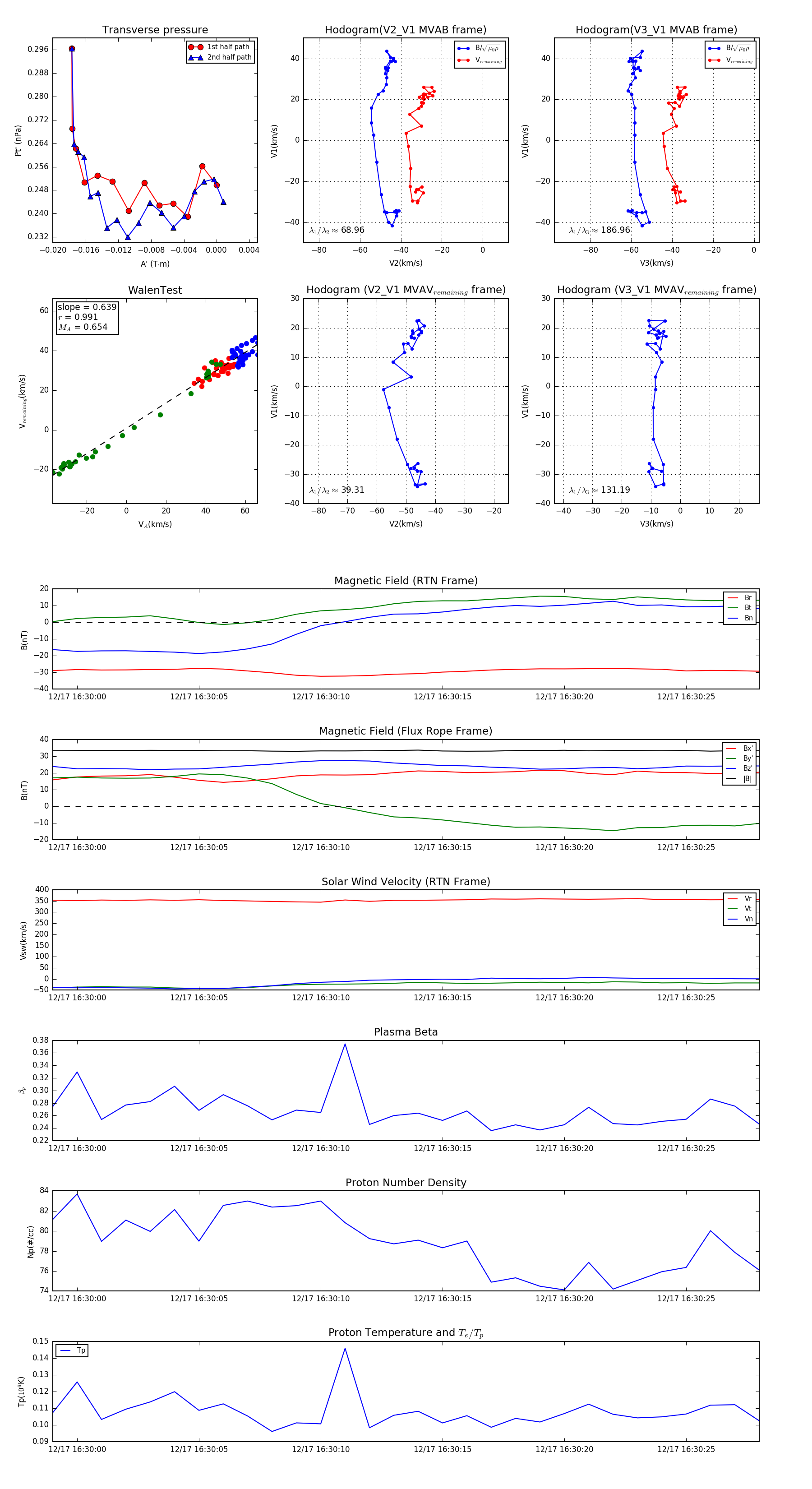
Flux Rope in 2024

Flux Rope Event 2024-12-17 16:29:59 ~ 2024-12-17 16:30:28 (30 seconds)


plot