HOME   LIST
‹–   –›

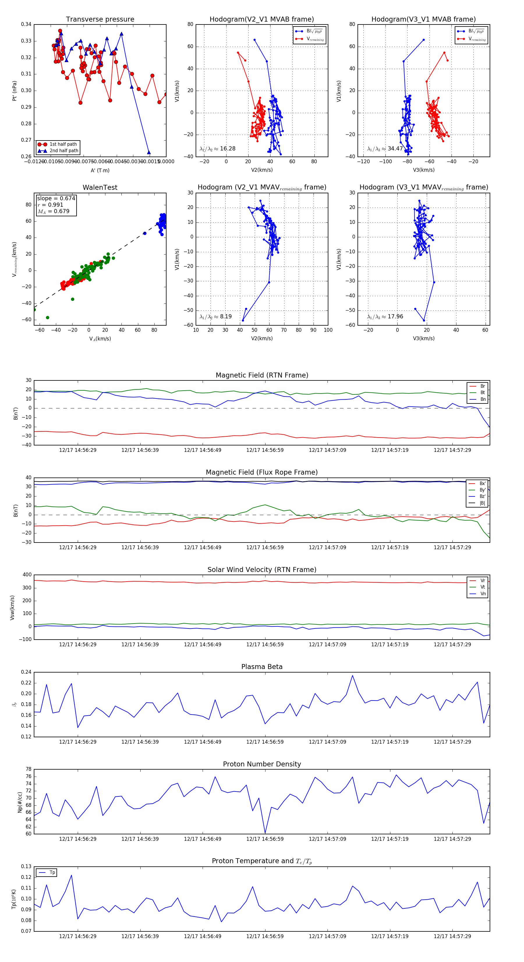
Flux Rope in 2024

Flux Rope Event 2024-12-17 14:56:22 ~ 2024-12-17 14:57:35 (74 seconds)


plot