HOME   LIST
‹–   –›

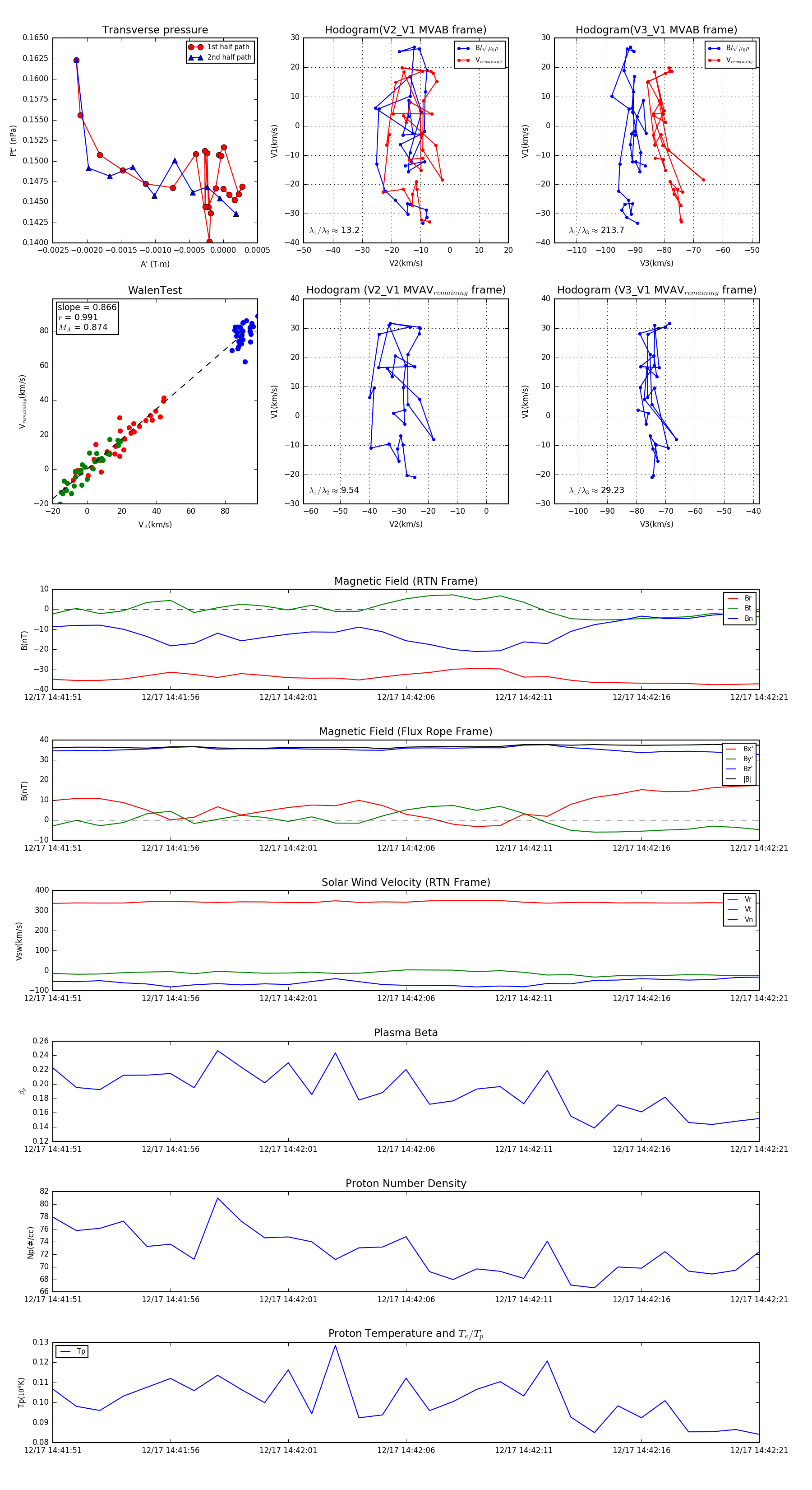
Flux Rope in 2024

Flux Rope Event 2024-12-17 14:41:51 ~ 2024-12-17 14:42:21 (31 seconds)


plot