HOME   LIST
‹–   –›

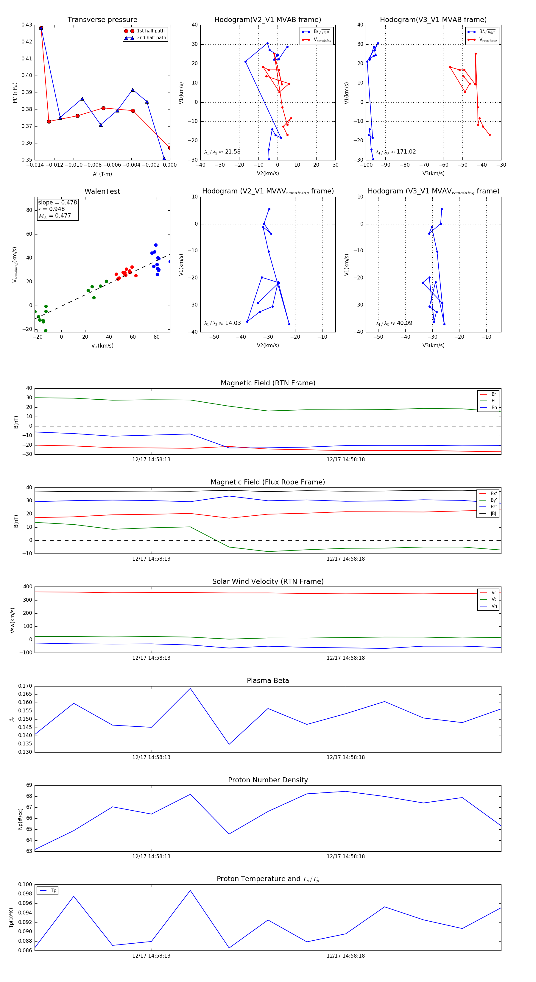
Flux Rope in 2024

Flux Rope Event 2024-12-17 14:58:10 ~ 2024-12-17 14:58:22 (13 seconds)


plot