HOME   LIST
‹–   –›

Flux Rope in 2024

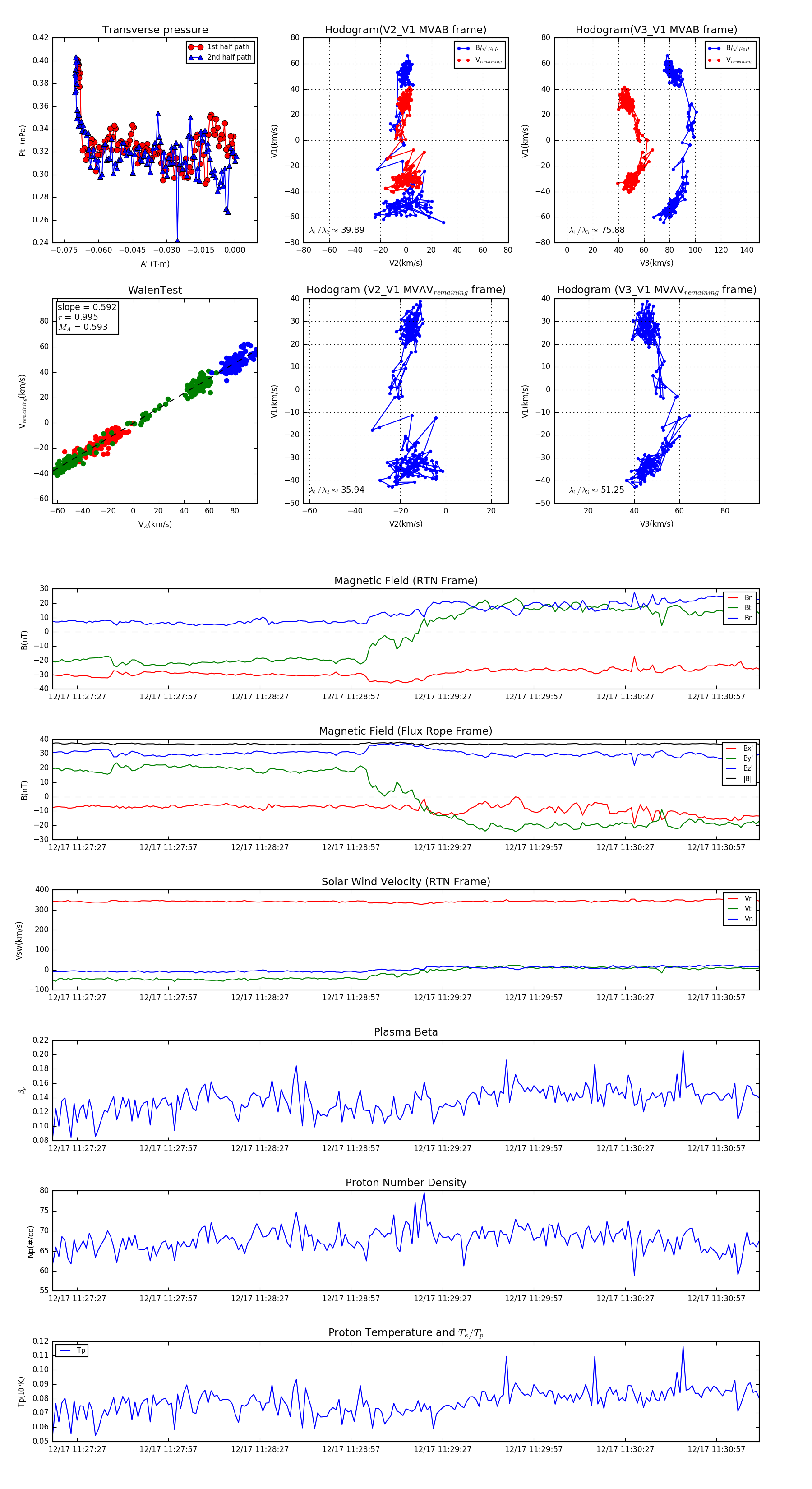
Flux Rope Event 2024-12-17 11:27:19 ~ 2024-12-17 11:31:11 (233 seconds)


plot