HOME   LIST
‹–   –›

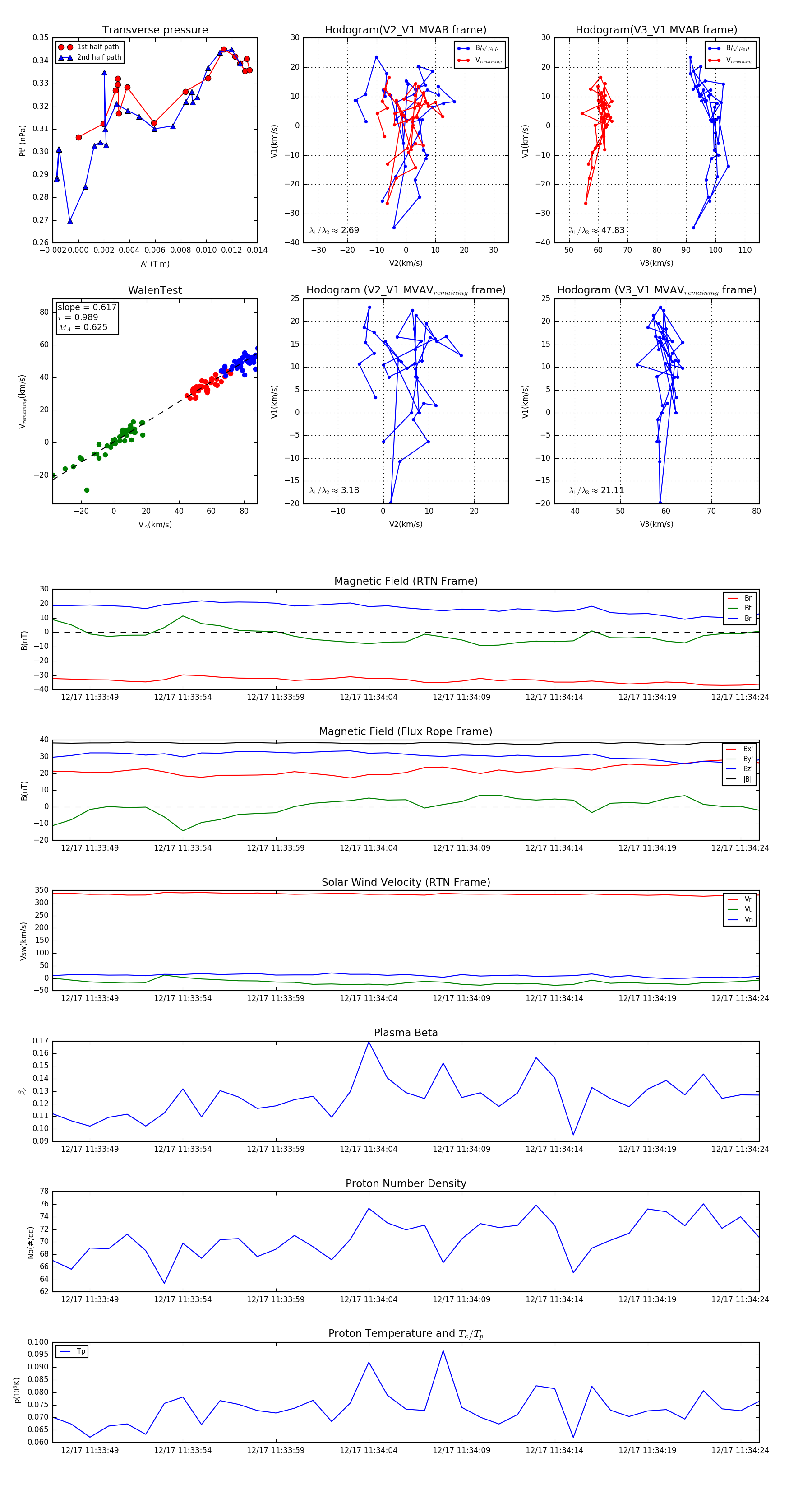
Flux Rope in 2024

Flux Rope Event 2024-12-17 11:33:47 ~ 2024-12-17 11:34:25 (39 seconds)


plot