HOME   LIST
‹–   –›

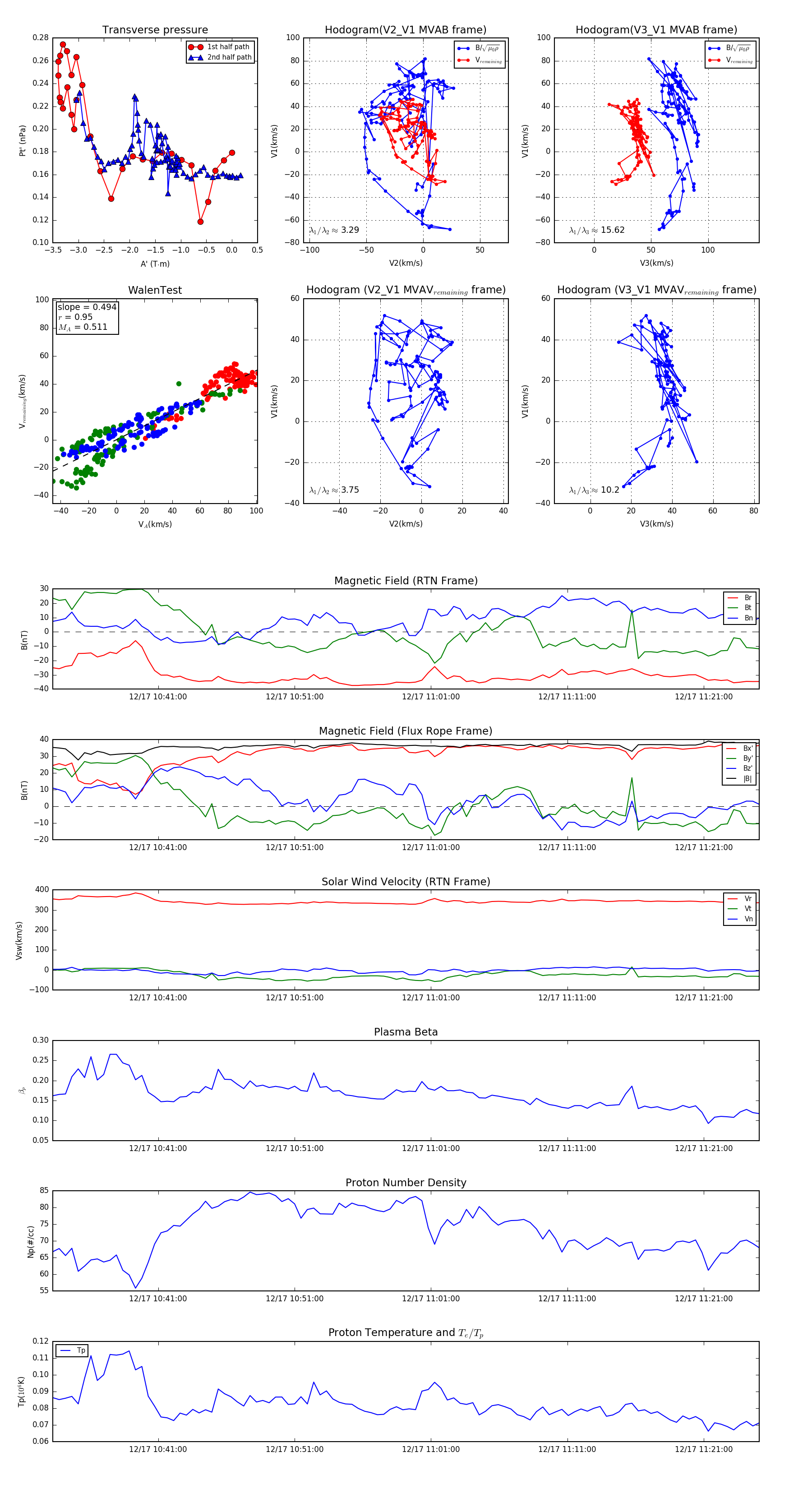
Flux Rope in 2024

Flux Rope Event 2024-12-17 10:33:16 ~ 2024-12-17 11:25:04 (3109 seconds)


plot