HOME   LIST
‹–   –›

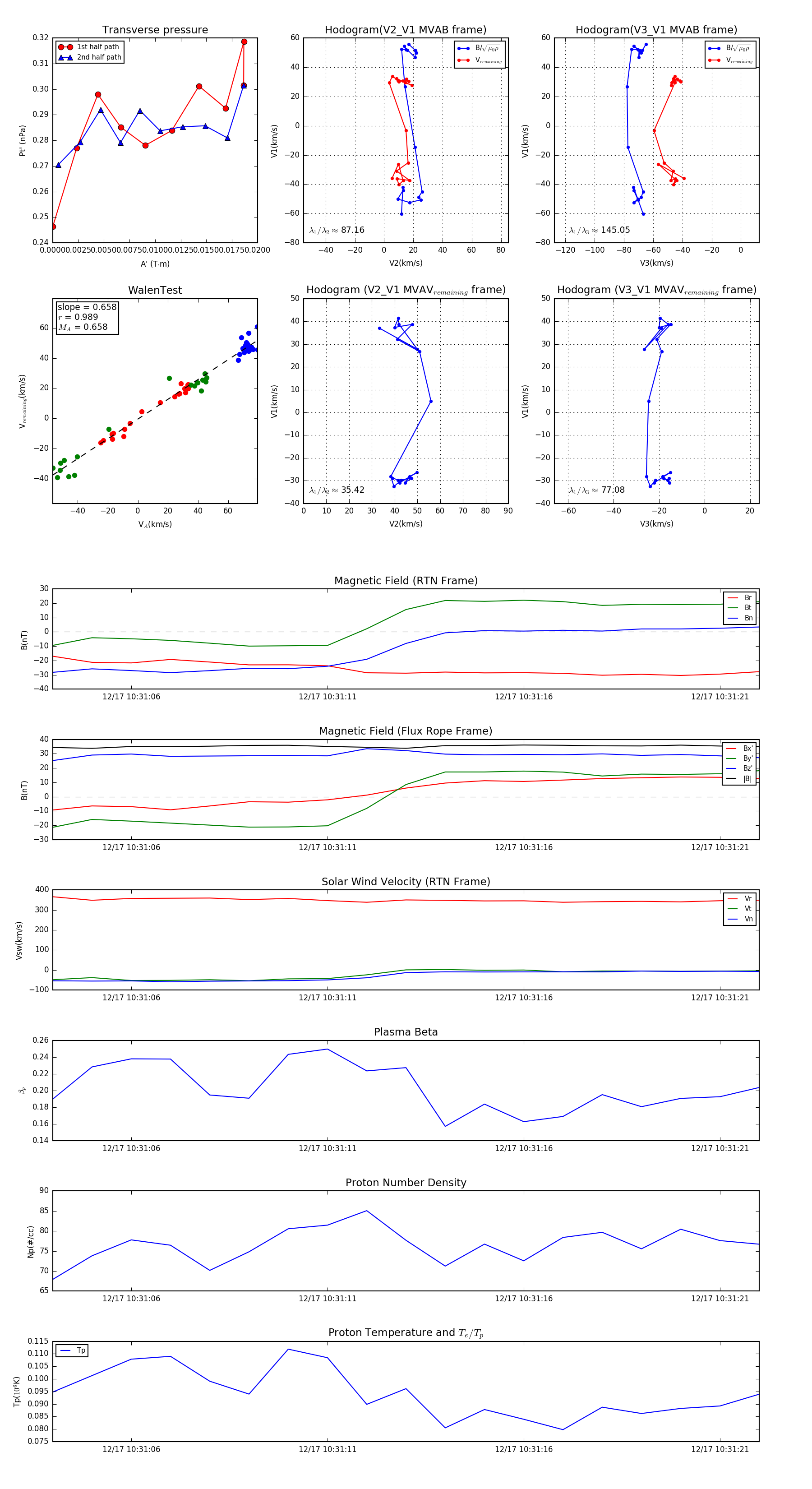
Flux Rope in 2024

Flux Rope Event 2024-12-17 10:31:04 ~ 2024-12-17 10:31:22 (19 seconds)


plot