HOME   LIST
‹–   –›

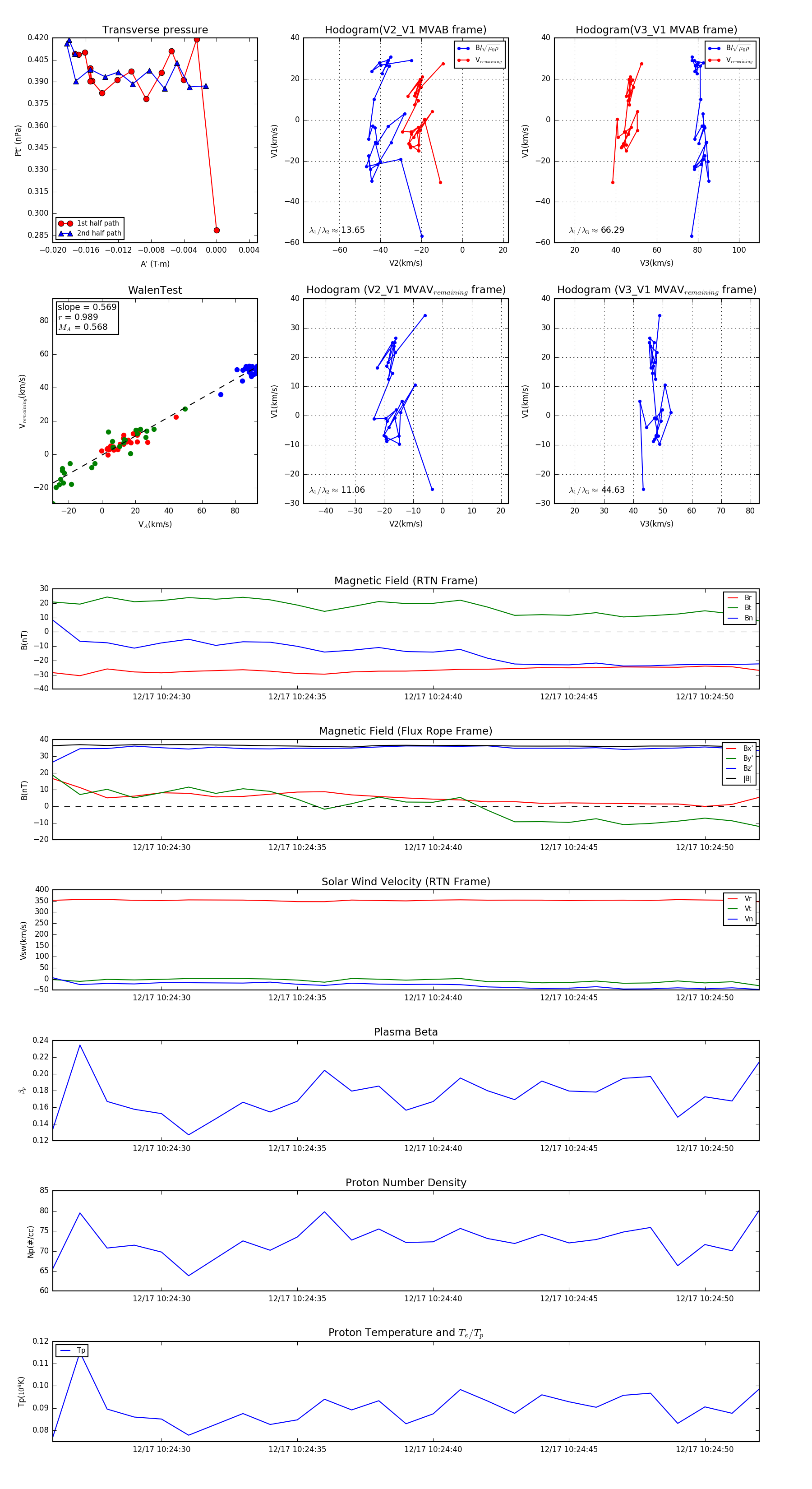
Flux Rope in 2024

Flux Rope Event 2024-12-17 10:24:26 ~ 2024-12-17 10:24:52 (27 seconds)


plot