HOME   LIST
‹–   –›

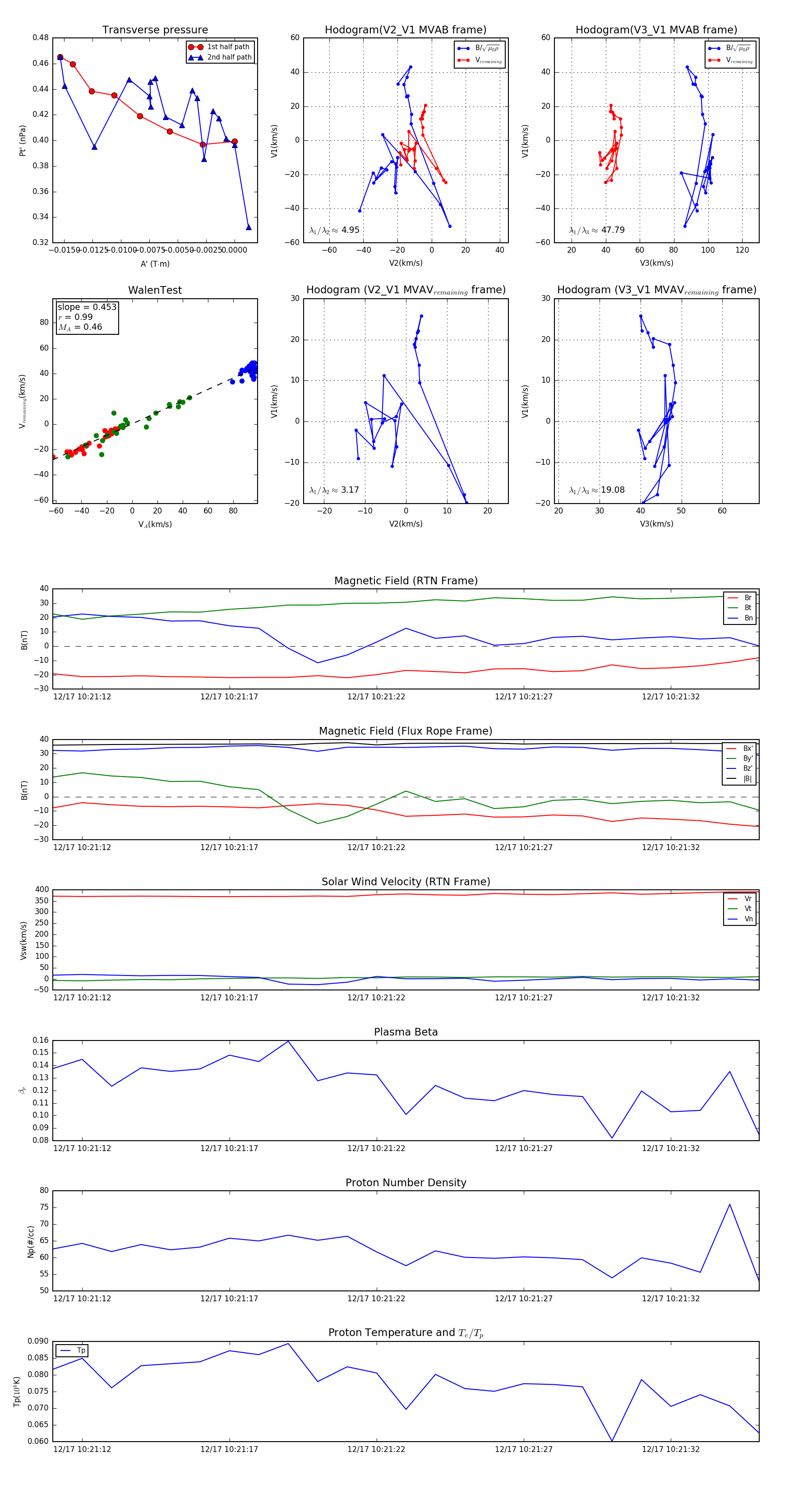
Flux Rope in 2024

Flux Rope Event 2024-12-17 10:21:11 ~ 2024-12-17 10:21:35 (25 seconds)


plot