HOME   LIST
‹–   –›

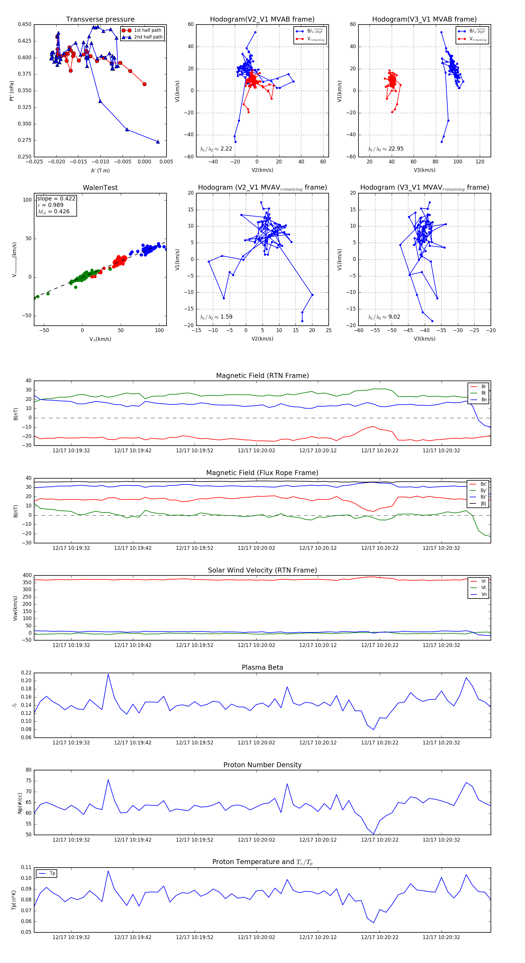
Flux Rope in 2024

Flux Rope Event 2024-12-17 10:19:26 ~ 2024-12-17 10:20:40 (75 seconds)


plot