HOME   LIST
‹–   –›

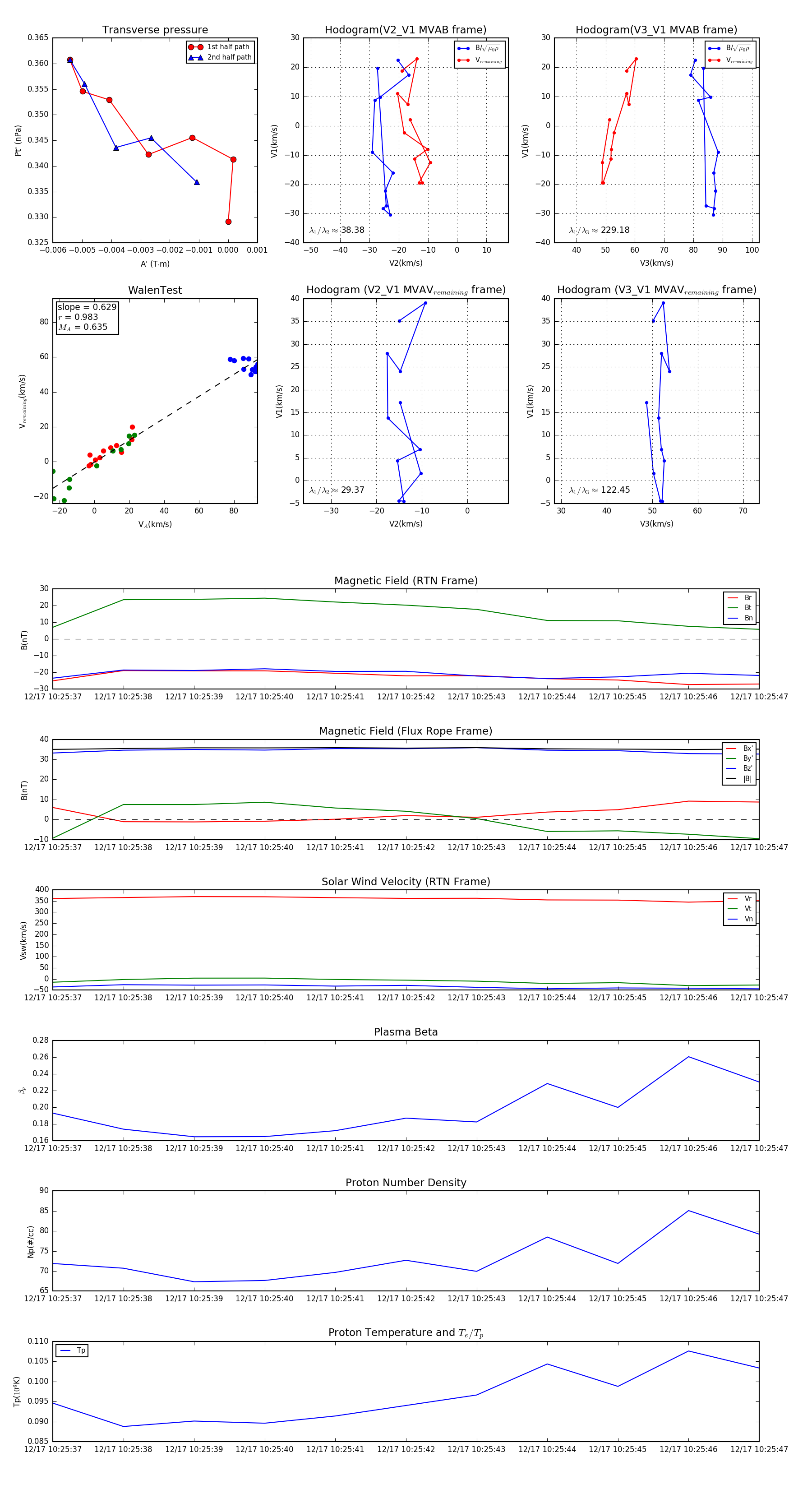
Flux Rope in 2024

Flux Rope Event 2024-12-17 10:25:37 ~ 2024-12-17 10:25:47 (11 seconds)


plot