HOME   LIST
‹–   –›

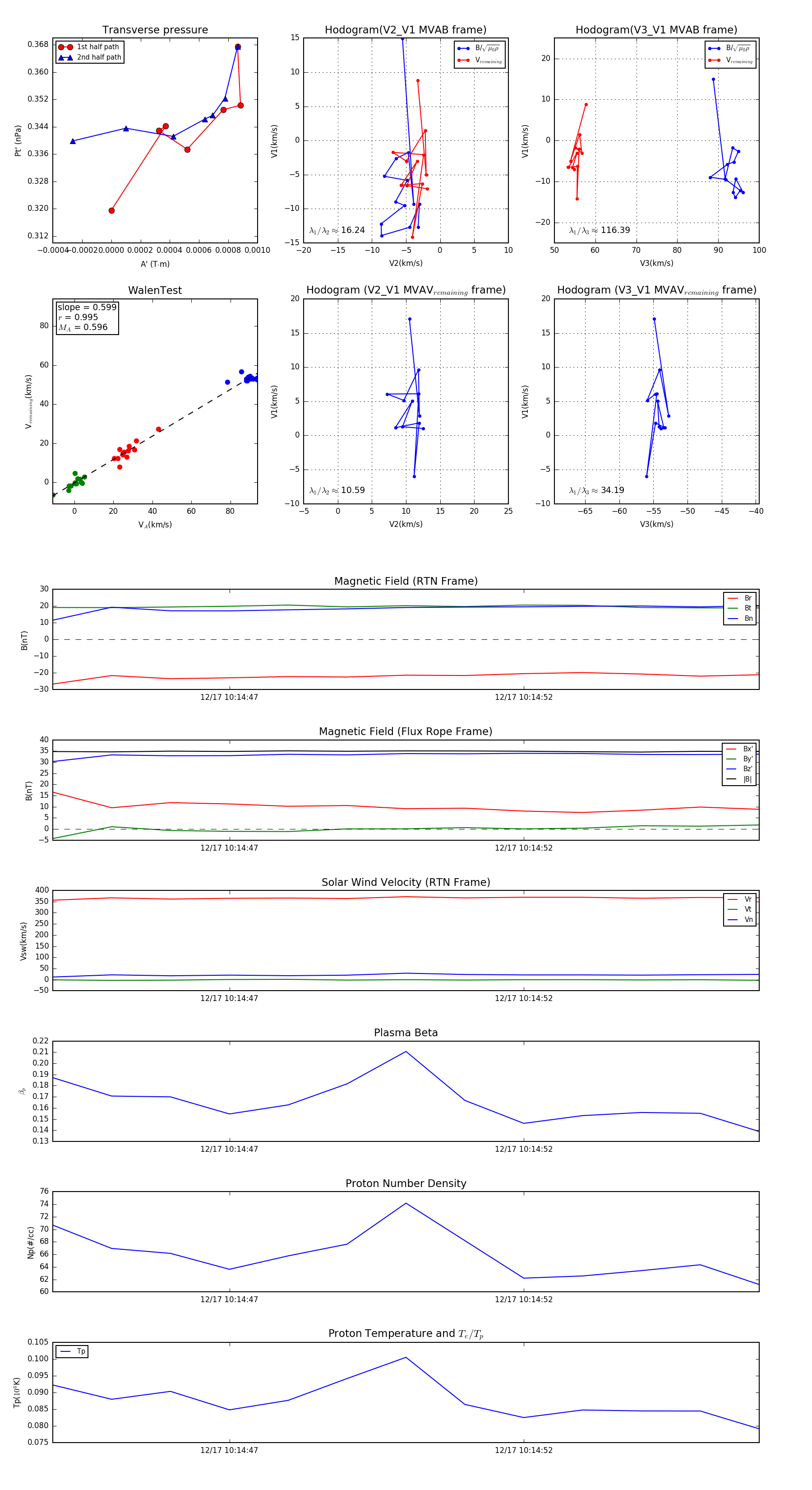
Flux Rope in 2024

Flux Rope Event 2024-12-17 10:14:44 ~ 2024-12-17 10:14:56 (13 seconds)


plot