HOME   LIST
‹–   –›

Flux Rope in 2024

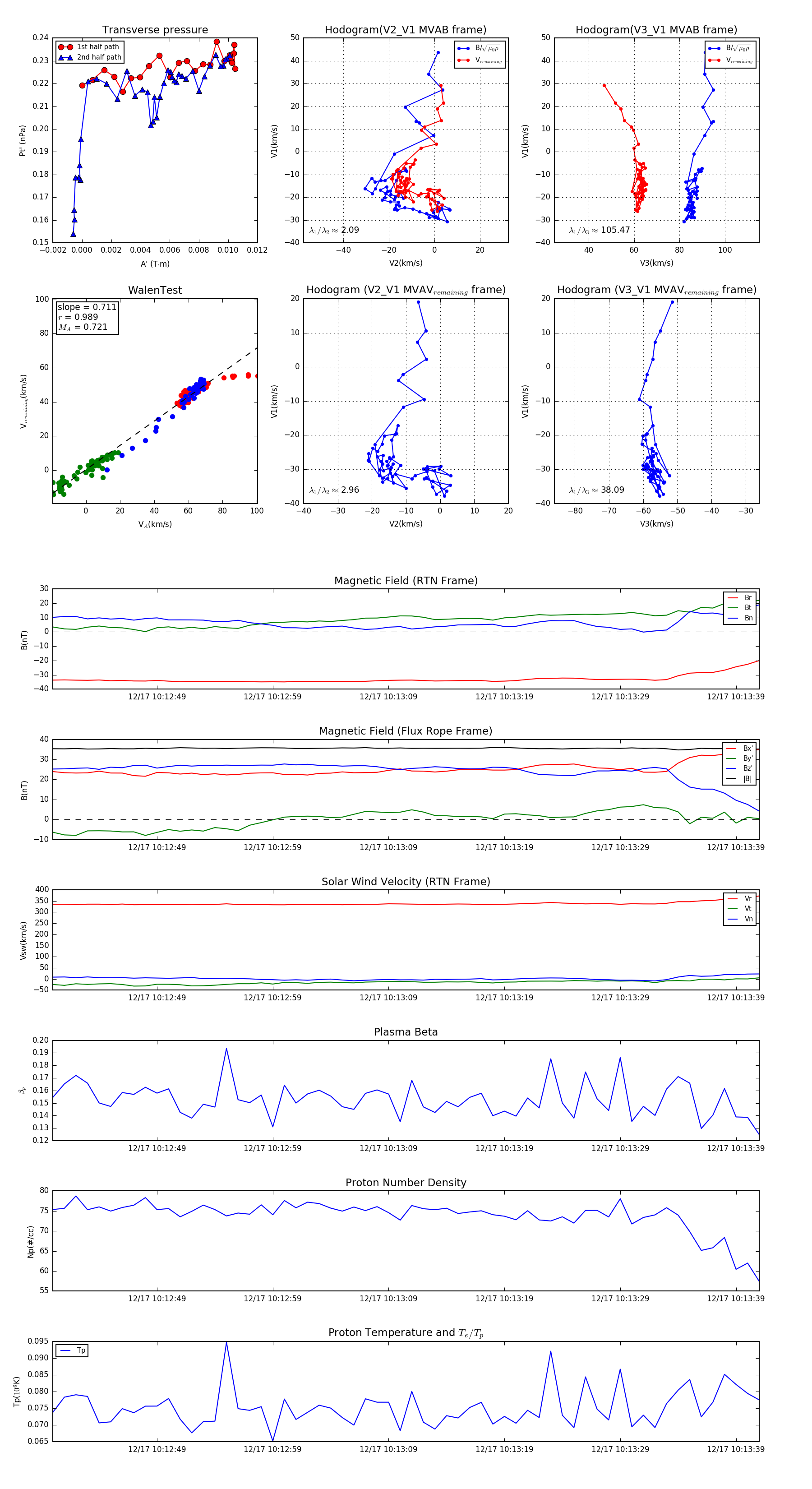
Flux Rope Event 2024-12-17 10:12:40 ~ 2024-12-17 10:13:41 (62 seconds)


plot