HOME   LIST
‹–   –›

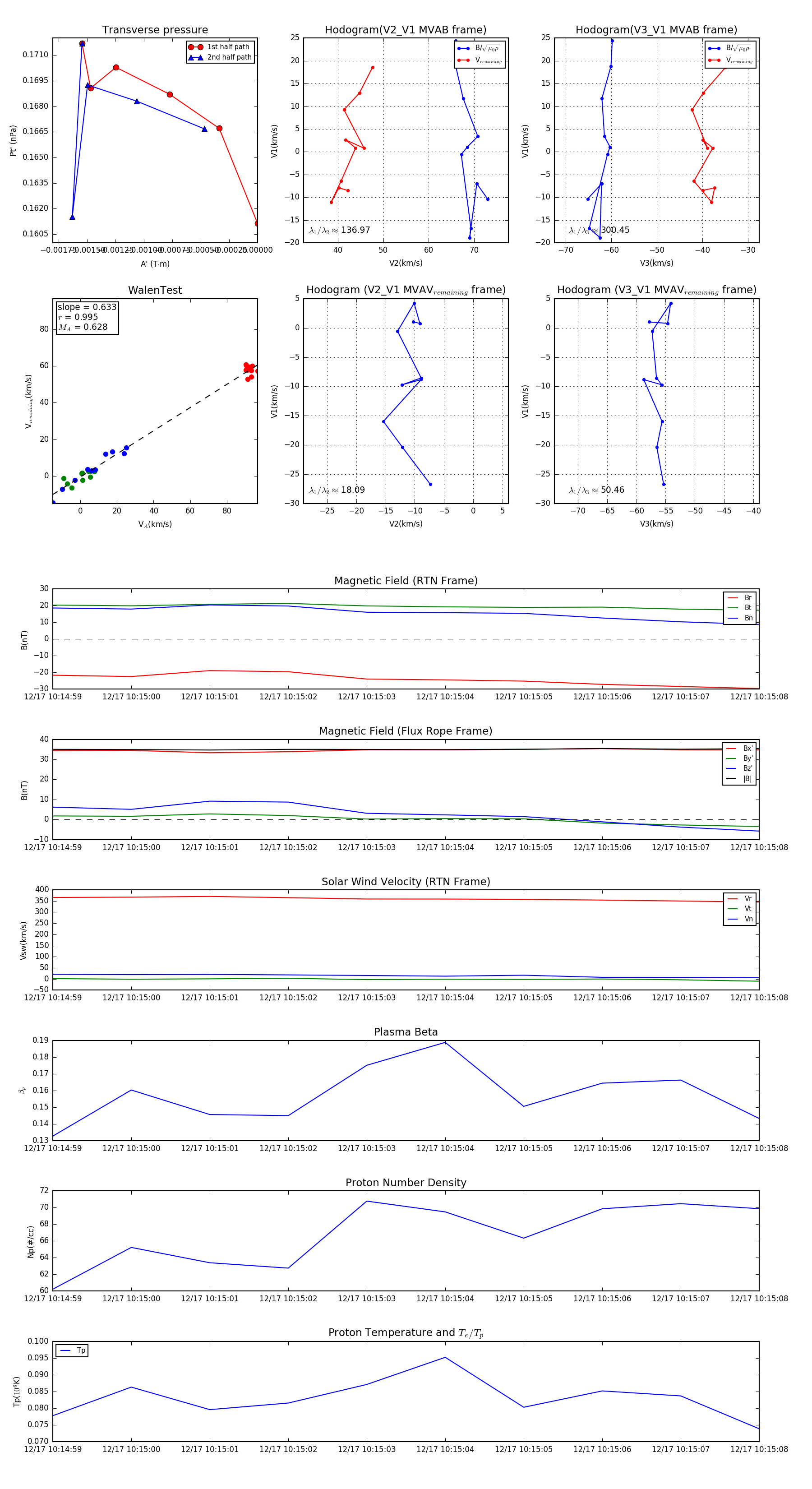
Flux Rope in 2024

Flux Rope Event 2024-12-17 10:14:59 ~ 2024-12-17 10:15:08 (10 seconds)


plot