HOME   LIST
‹–   –›

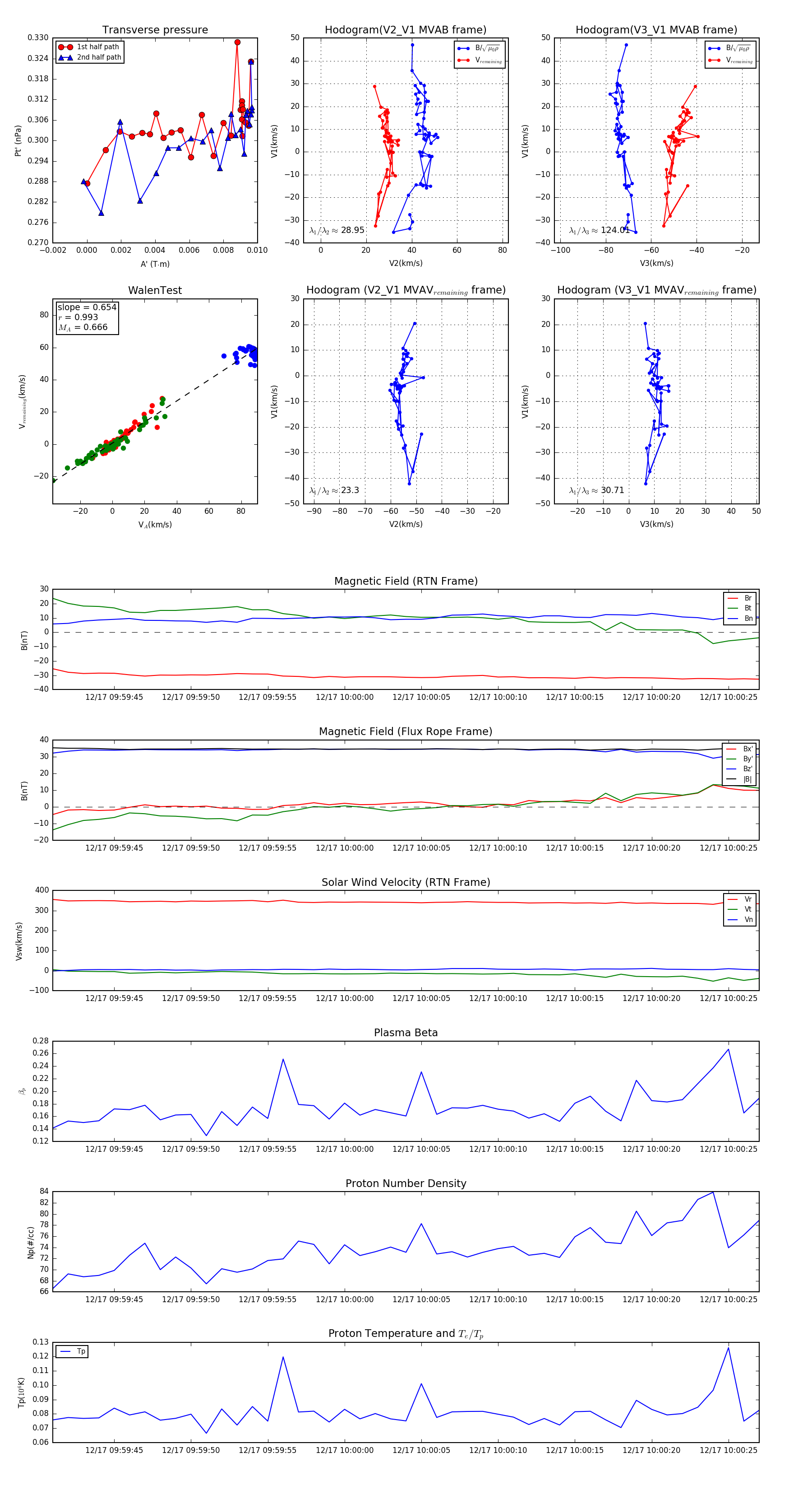
Flux Rope in 2024

Flux Rope Event 2024-12-17 09:59:41 ~ 2024-12-17 10:00:27 (47 seconds)


plot