HOME   LIST
‹–   –›

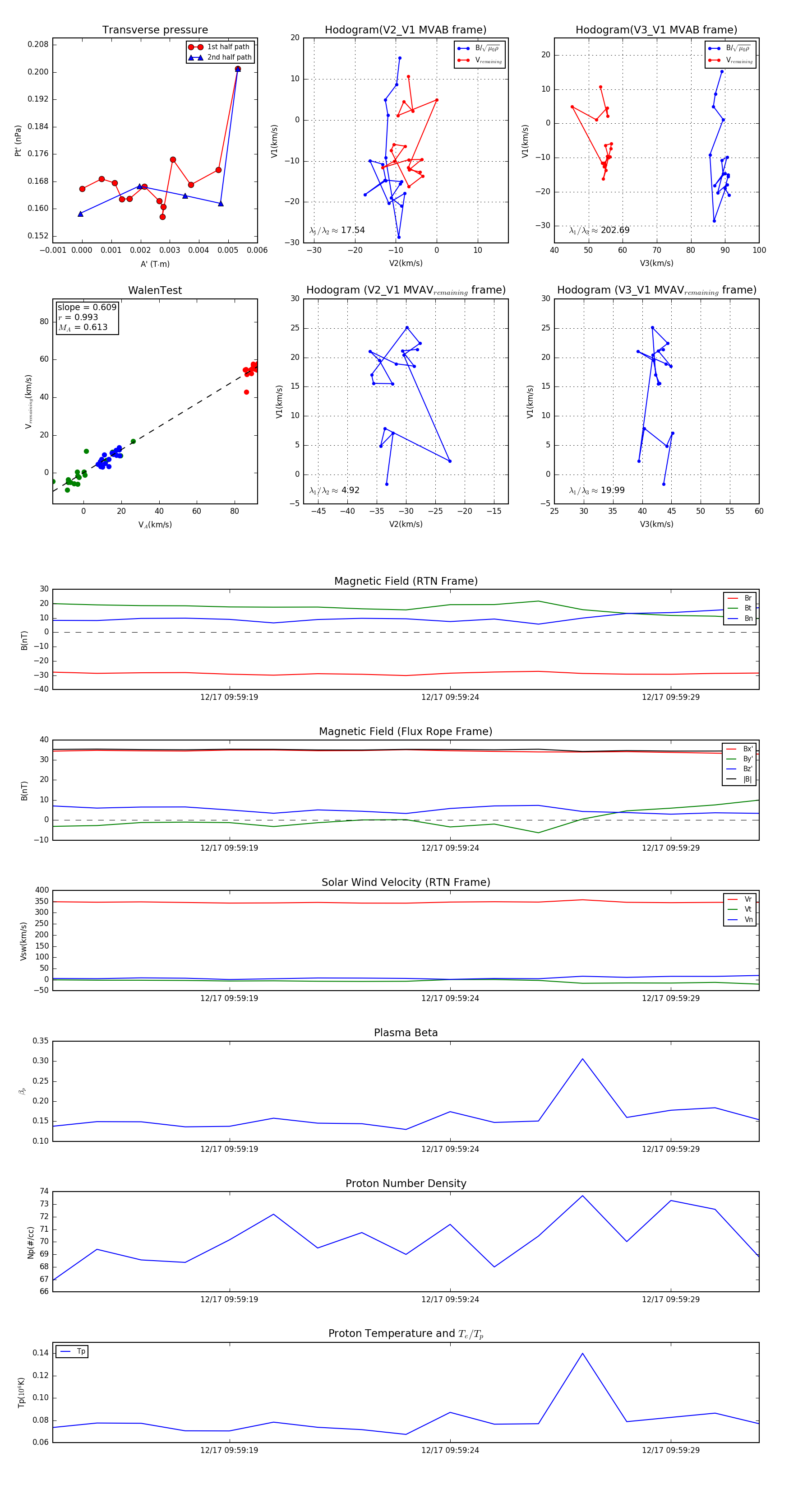
Flux Rope in 2024

Flux Rope Event 2024-12-17 09:59:15 ~ 2024-12-17 09:59:31 (17 seconds)


plot