HOME   LIST
‹–   –›

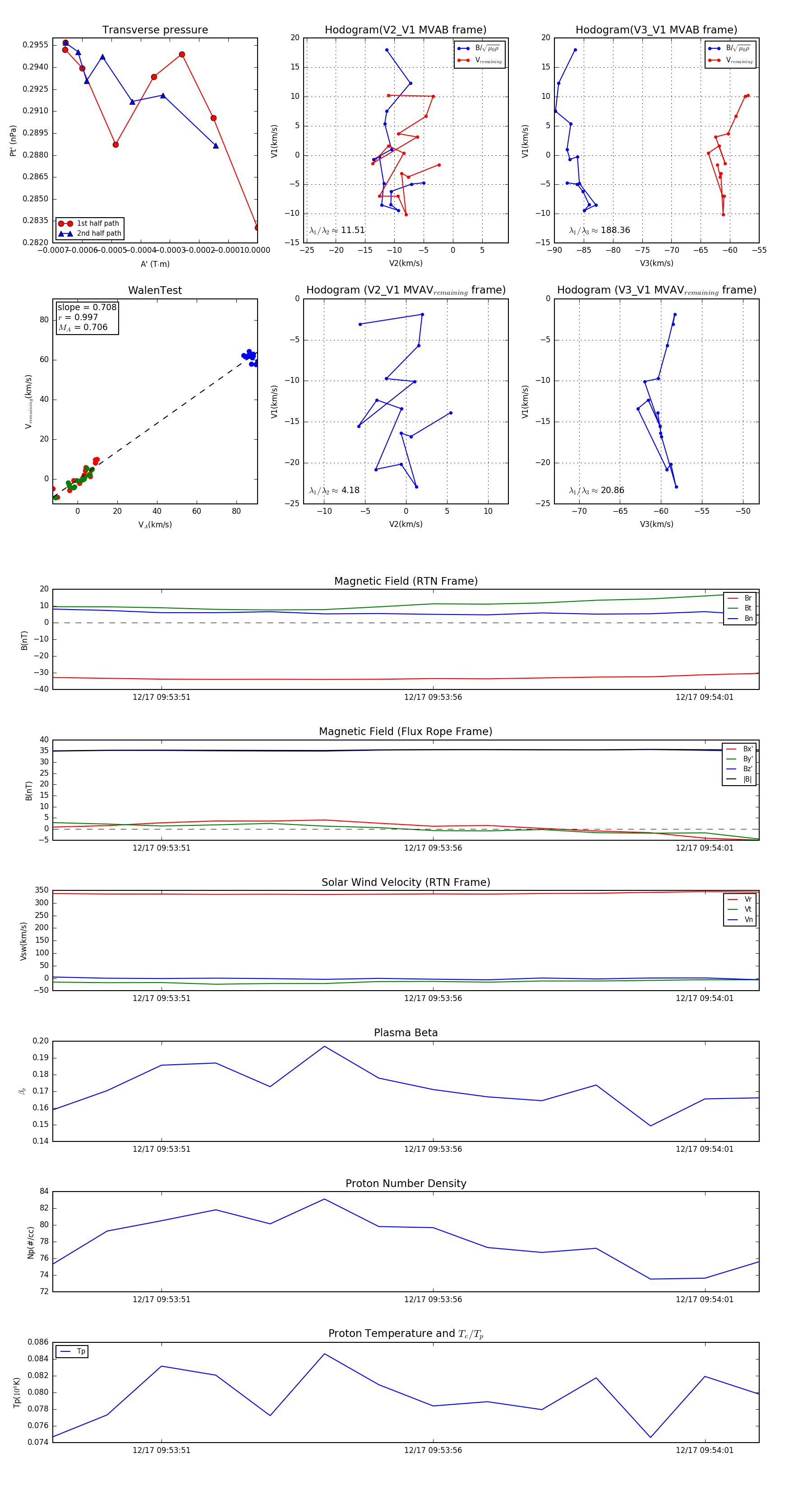
Flux Rope in 2024

Flux Rope Event 2024-12-17 09:53:49 ~ 2024-12-17 09:54:02 (14 seconds)


plot