HOME   LIST
‹–   –›

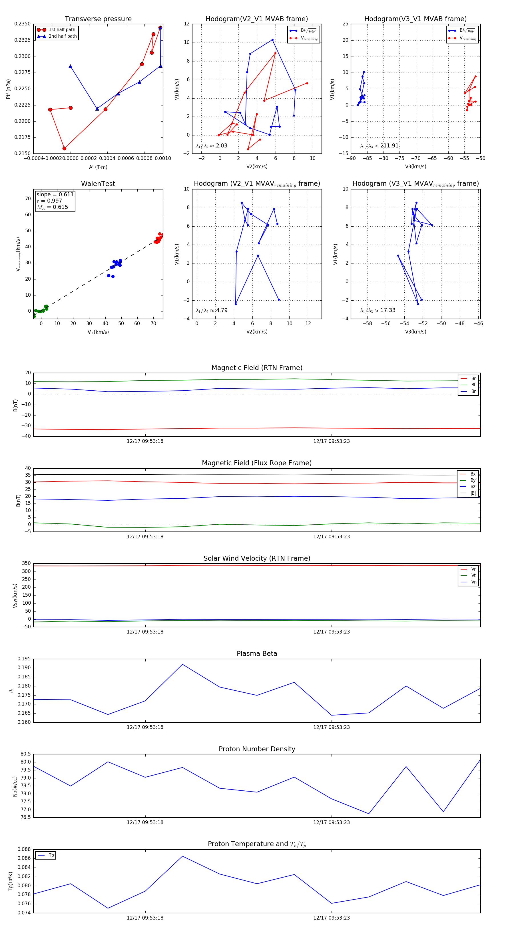
Flux Rope in 2024

Flux Rope Event 2024-12-17 09:53:15 ~ 2024-12-17 09:53:27 (13 seconds)


plot