HOME   LIST
‹–   –›

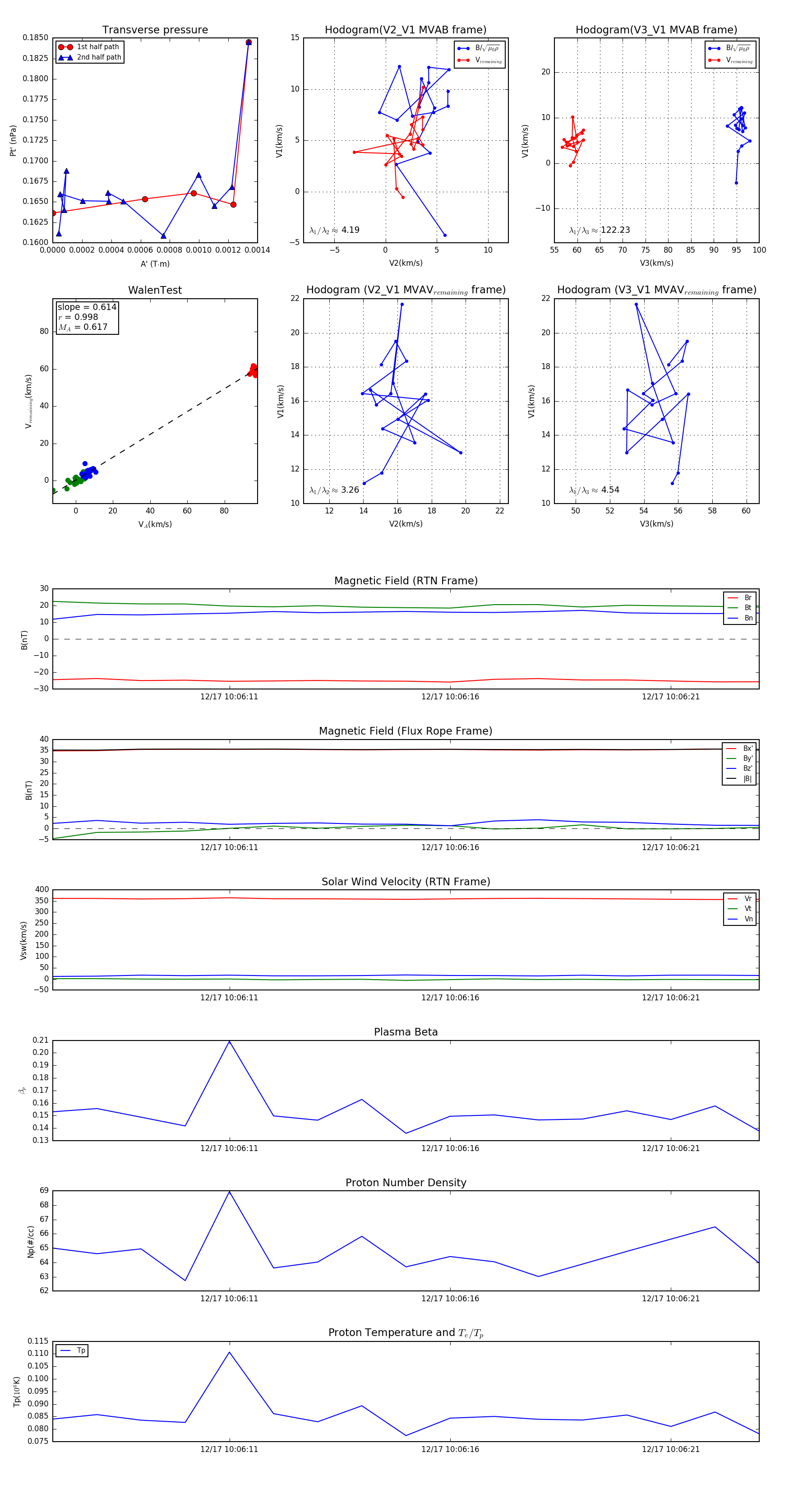
Flux Rope in 2024

Flux Rope Event 2024-12-17 10:06:07 ~ 2024-12-17 10:06:23 (17 seconds)


plot