HOME   LIST
‹–   –›

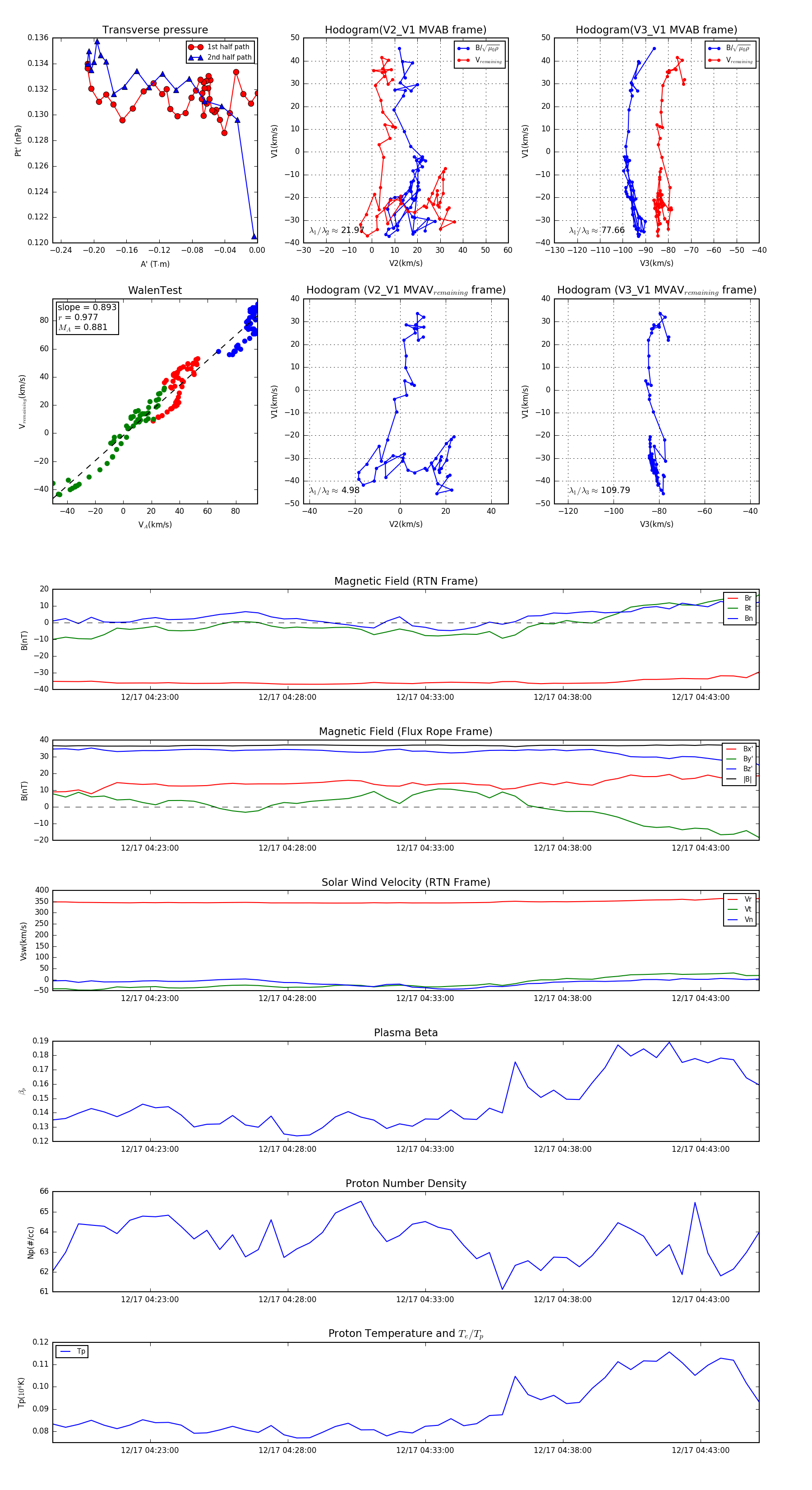
Flux Rope in 2024

Flux Rope Event 2024-12-17 04:19:28 ~ 2024-12-17 04:45:08 (1541 seconds)


plot