HOME   LIST
‹–   –›

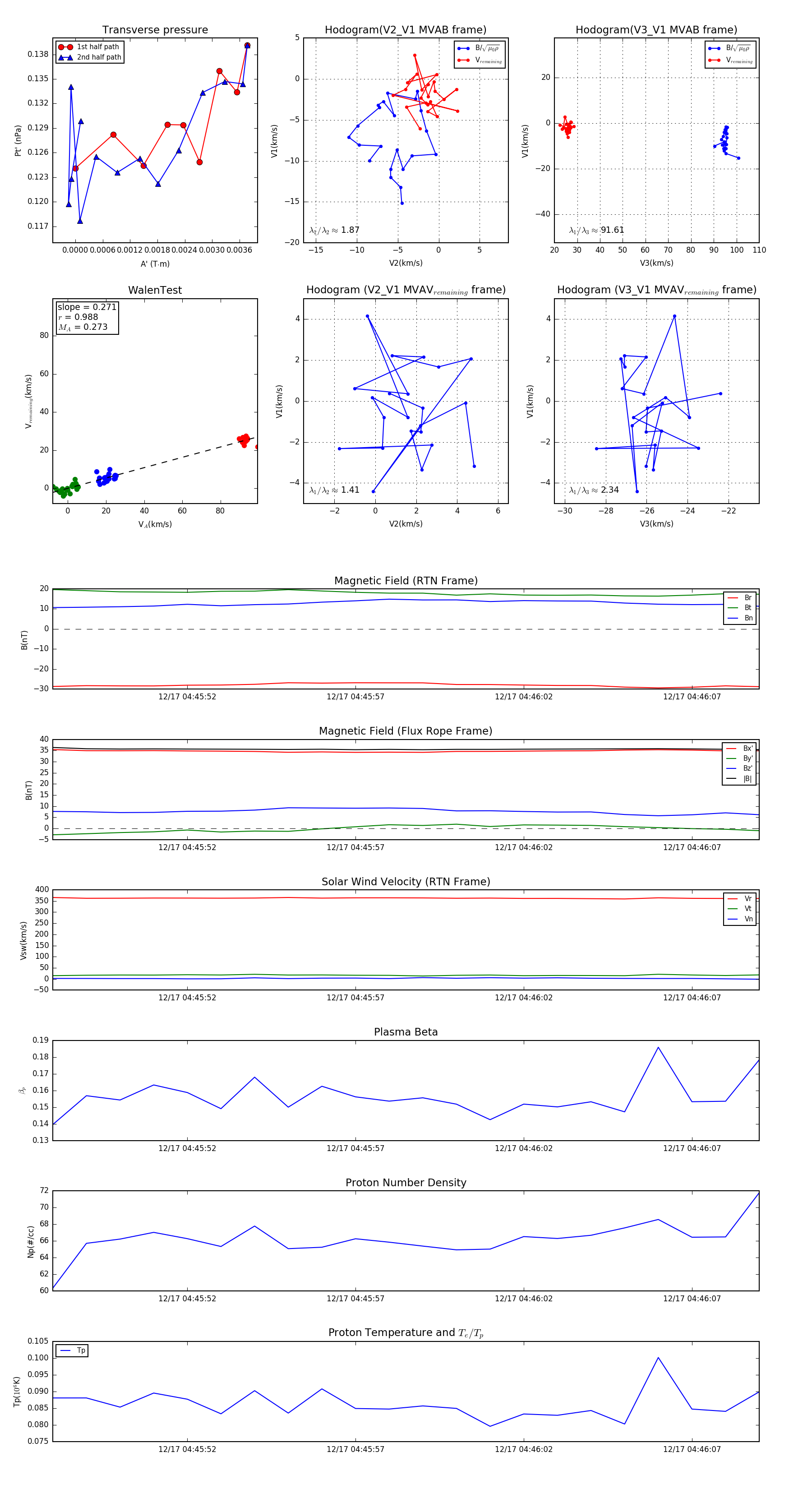
Flux Rope in 2024

Flux Rope Event 2024-12-17 04:45:48 ~ 2024-12-17 04:46:09 (22 seconds)


plot