HOME   LIST
‹–   –›

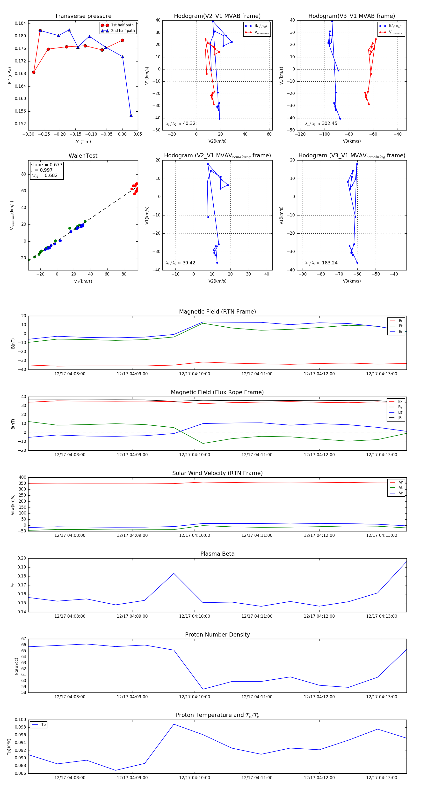
Flux Rope in 2024

Flux Rope Event 2024-12-17 04:07:20 ~ 2024-12-17 04:13:24 (365 seconds)


plot