HOME   LIST
‹–   –›

Flux Rope in 2024

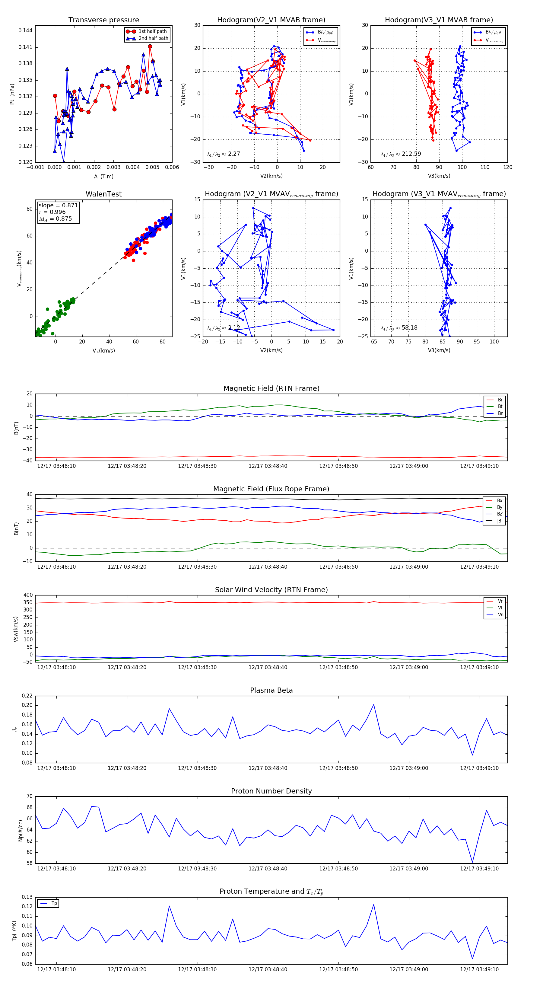
Flux Rope Event 2024-12-17 03:48:07 ~ 2024-12-17 03:49:14 (68 seconds)


plot