HOME   LIST
‹–   –›

Flux Rope in 2024

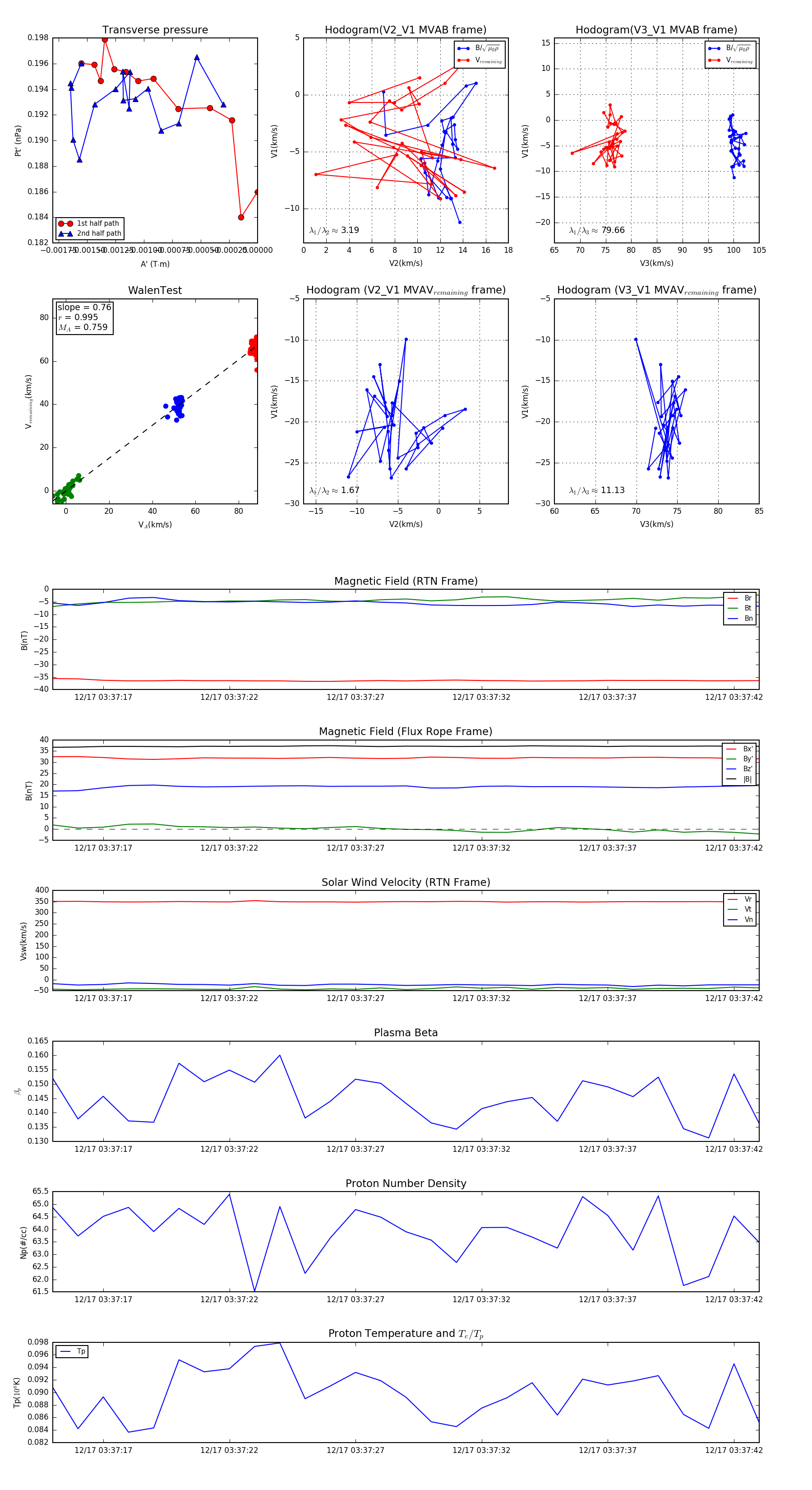
Flux Rope Event 2024-12-17 03:37:15 ~ 2024-12-17 03:37:43 (29 seconds)


plot