HOME   LIST
‹–   –›

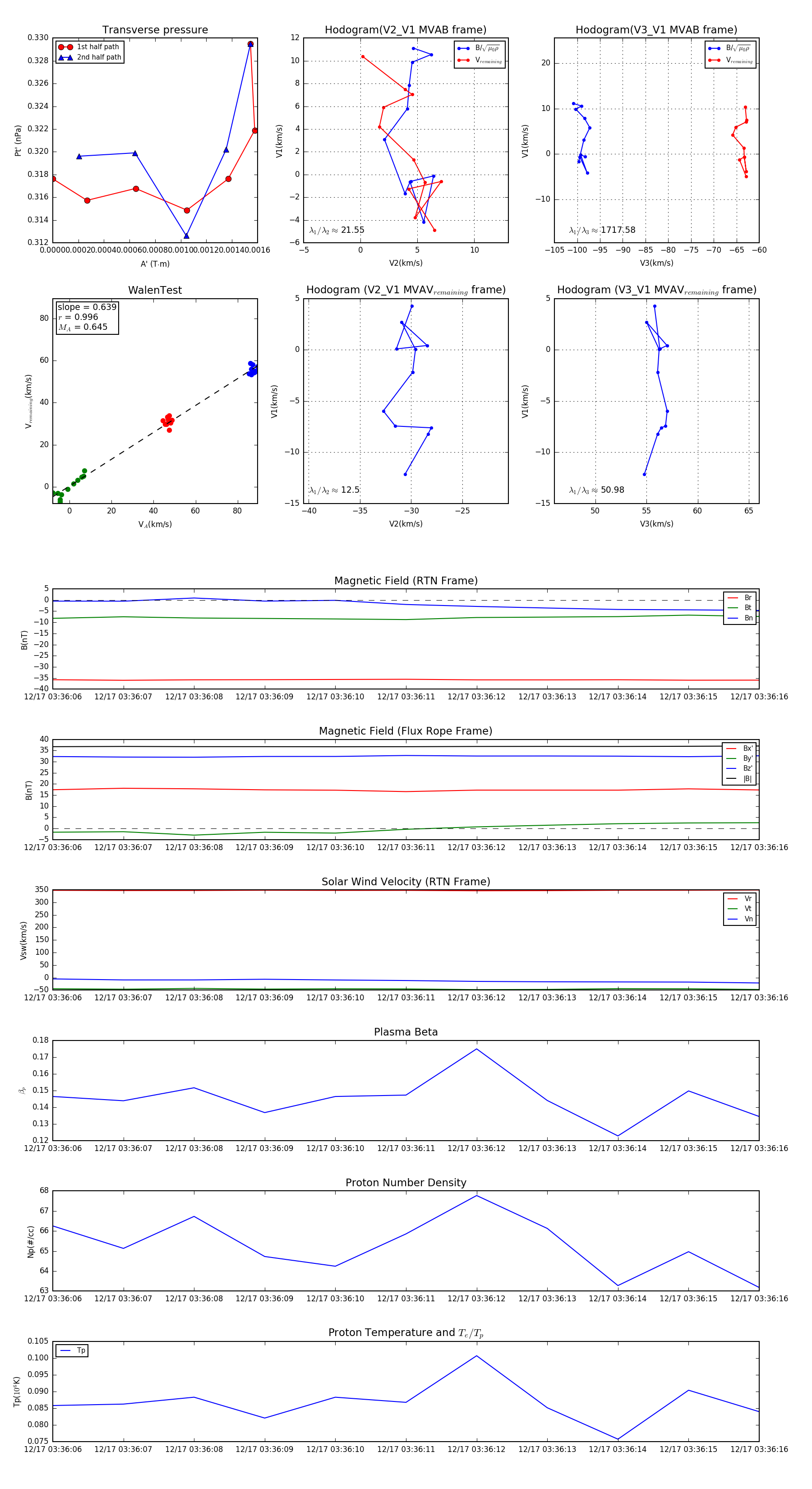
Flux Rope in 2024

Flux Rope Event 2024-12-17 03:36:06 ~ 2024-12-17 03:36:16 (11 seconds)


plot