HOME   LIST
‹–   –›

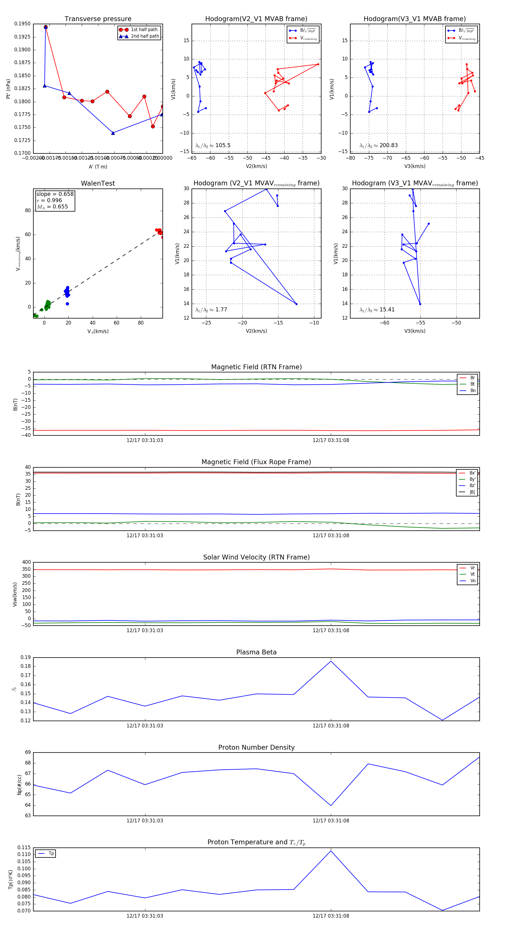
Flux Rope in 2024

Flux Rope Event 2024-12-17 03:31:00 ~ 2024-12-17 03:31:12 (13 seconds)


plot