HOME   LIST
‹–   –›

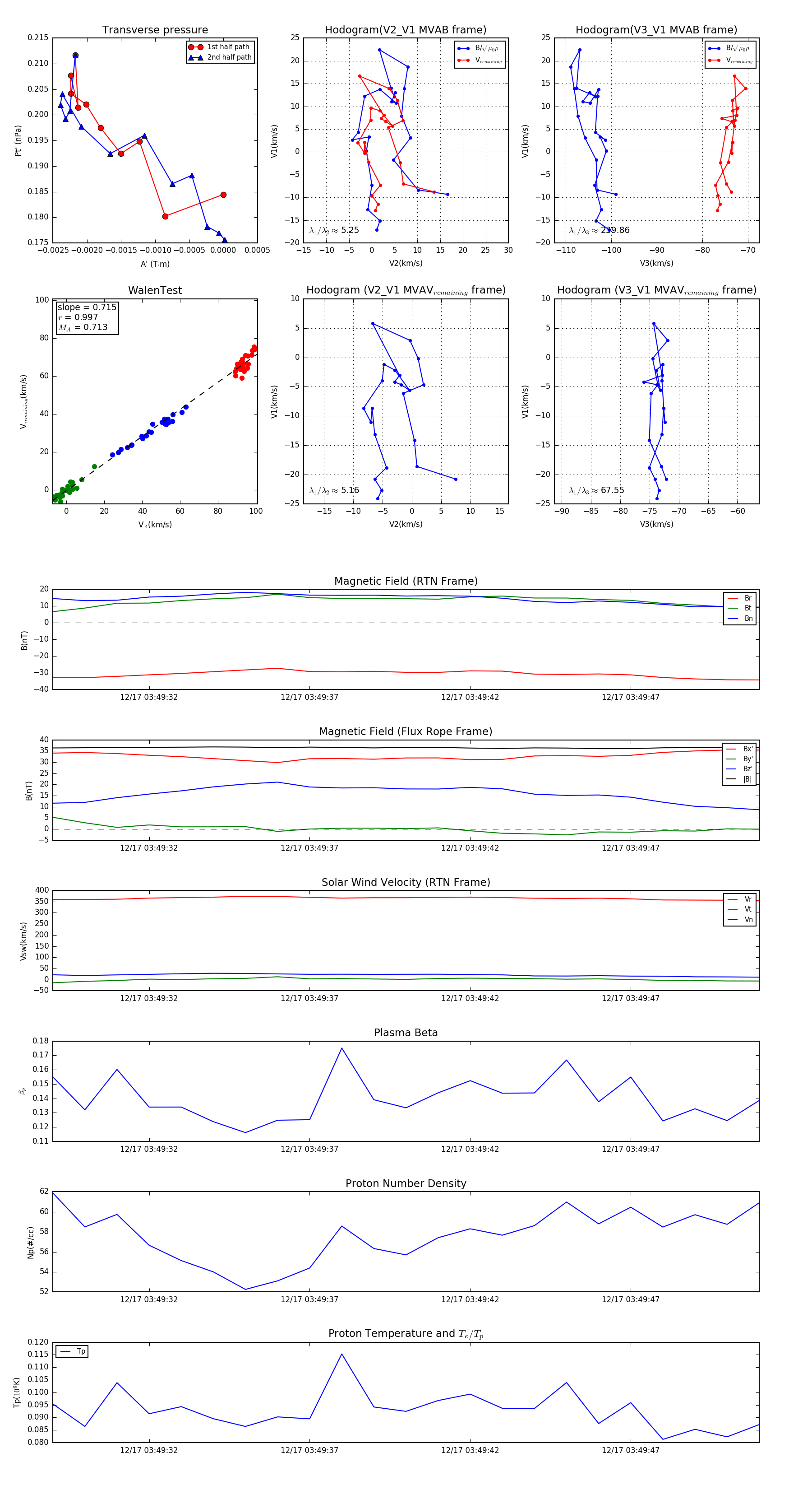
Flux Rope in 2024

Flux Rope Event 2024-12-17 03:49:29 ~ 2024-12-17 03:49:51 (23 seconds)


plot