HOME   LIST
‹–   –›

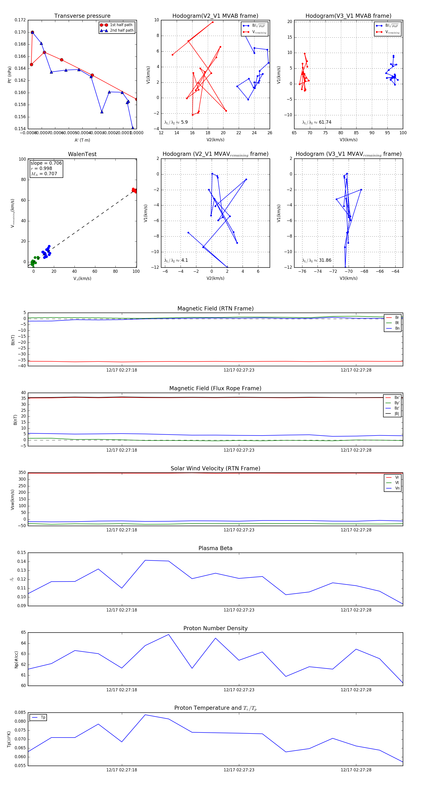
Flux Rope in 2024

Flux Rope Event 2024-12-17 02:27:14 ~ 2024-12-17 02:27:30 (17 seconds)


plot