HOME   LIST
‹–   –›

Flux Rope in 2024

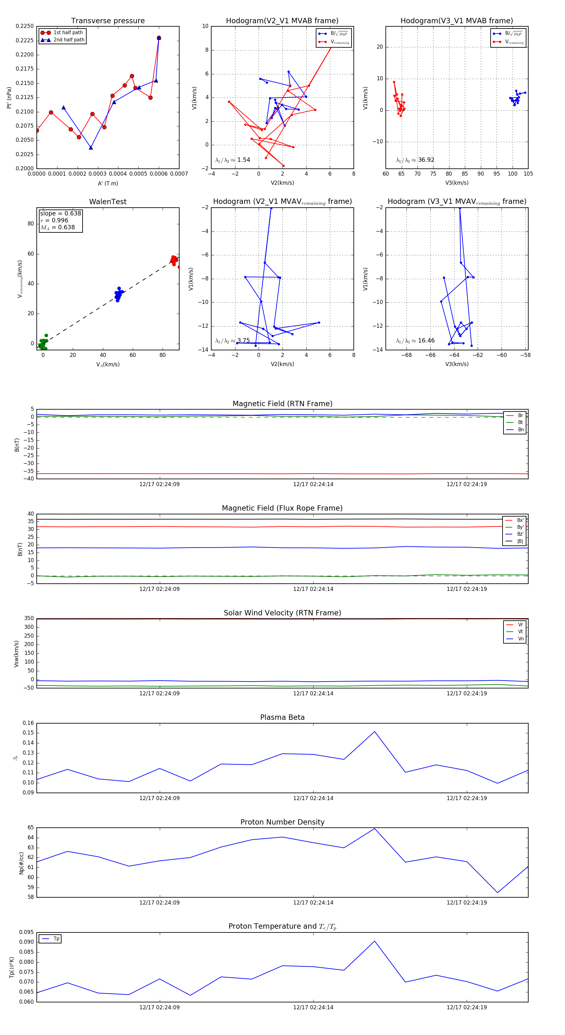
Flux Rope Event 2024-12-17 02:24:05 ~ 2024-12-17 02:24:21 (17 seconds)


plot