HOME   LIST
‹–   –›

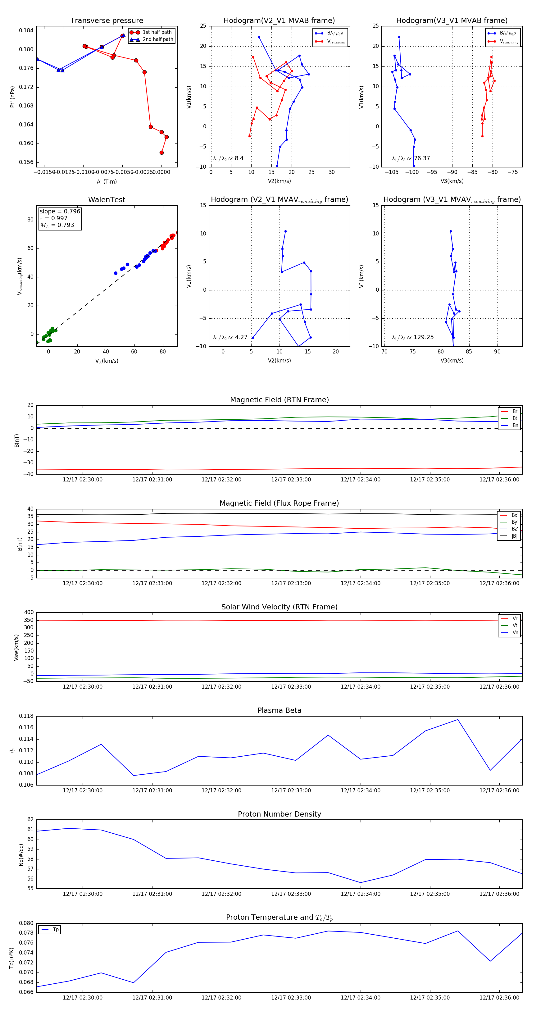
Flux Rope in 2024

Flux Rope Event 2024-12-17 02:29:20 ~ 2024-12-17 02:36:20 (421 seconds)


plot