HOME   LIST
‹–   –›

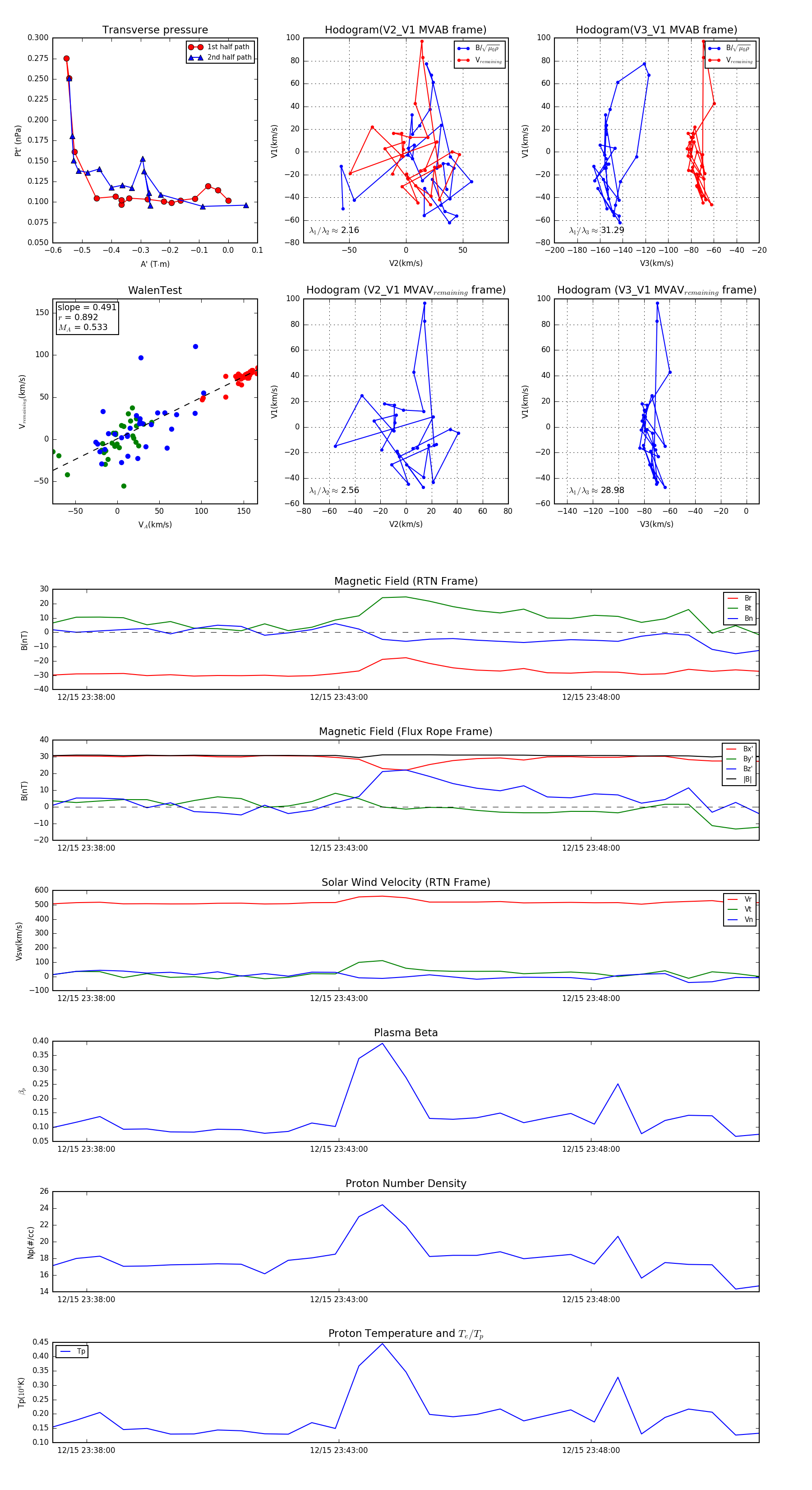
Flux Rope in 2024

Flux Rope Event 2024-12-15 23:37:20 ~ 2024-12-15 23:51:20 (841 seconds)


plot