HOME   LIST
‹–   –›

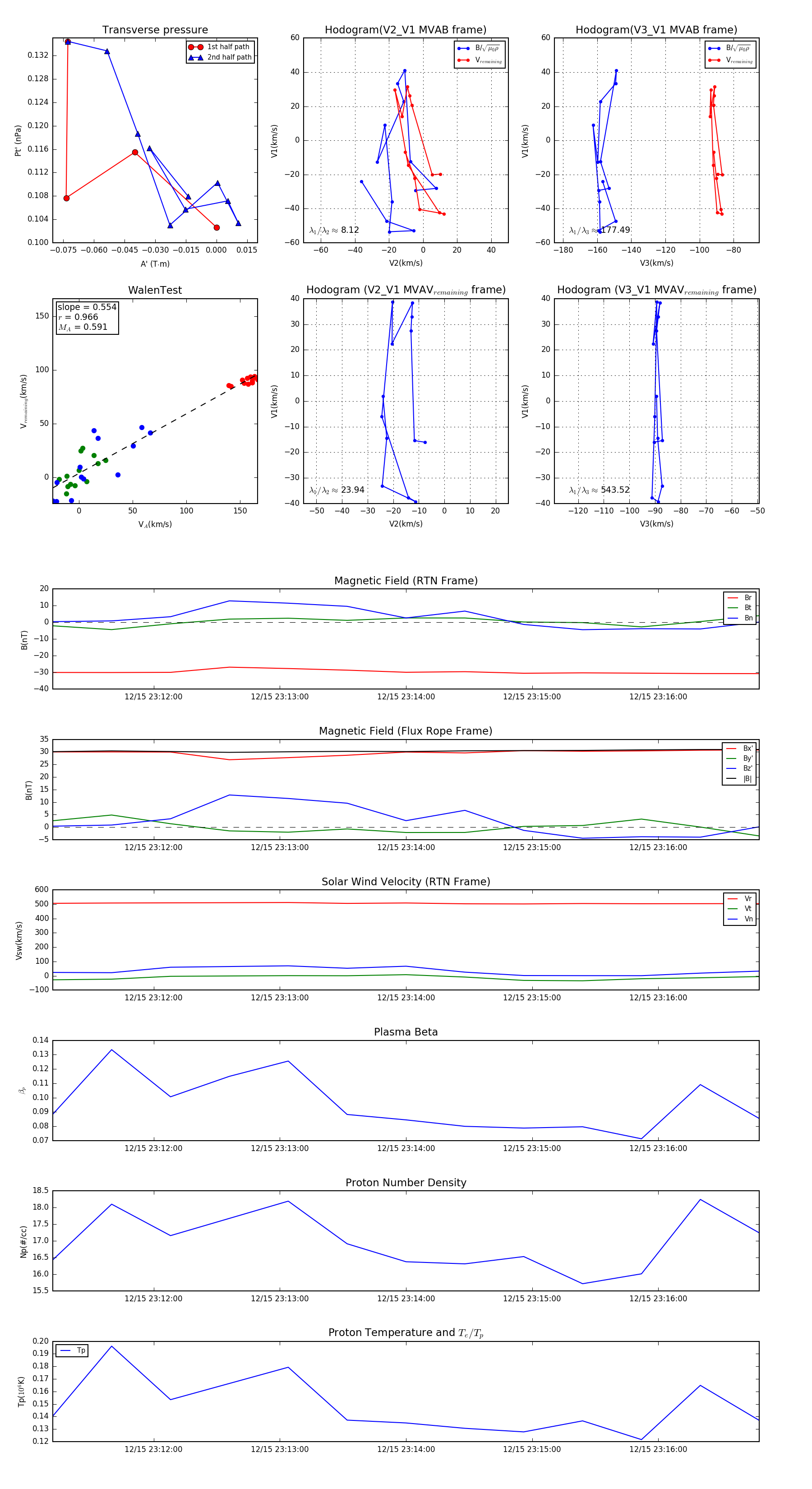
Flux Rope in 2024

Flux Rope Event 2024-12-15 23:11:12 ~ 2024-12-15 23:16:48 (337 seconds)


plot