HOME   LIST
‹–   –›

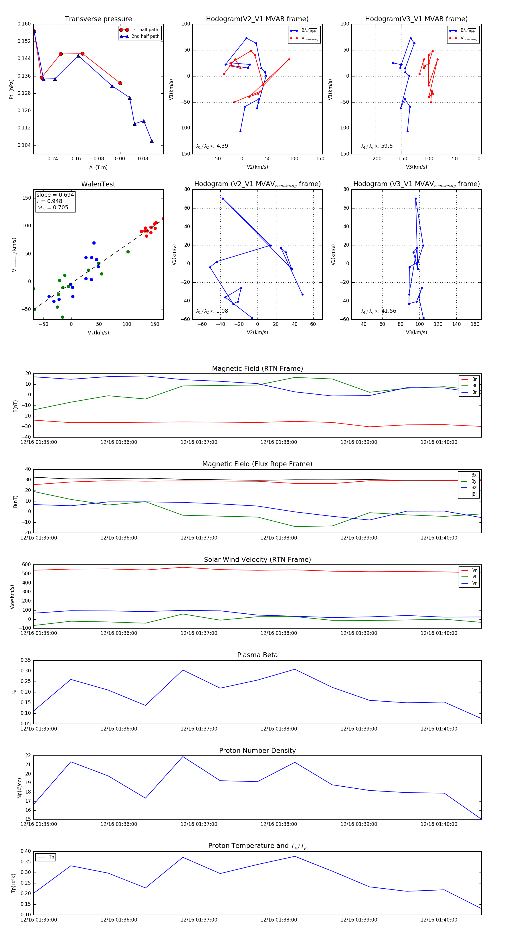
Flux Rope in 2024

Flux Rope Event 2024-12-16 01:34:56 ~ 2024-12-16 01:40:32 (337 seconds)


plot