HOME   LIST
‹–   –›

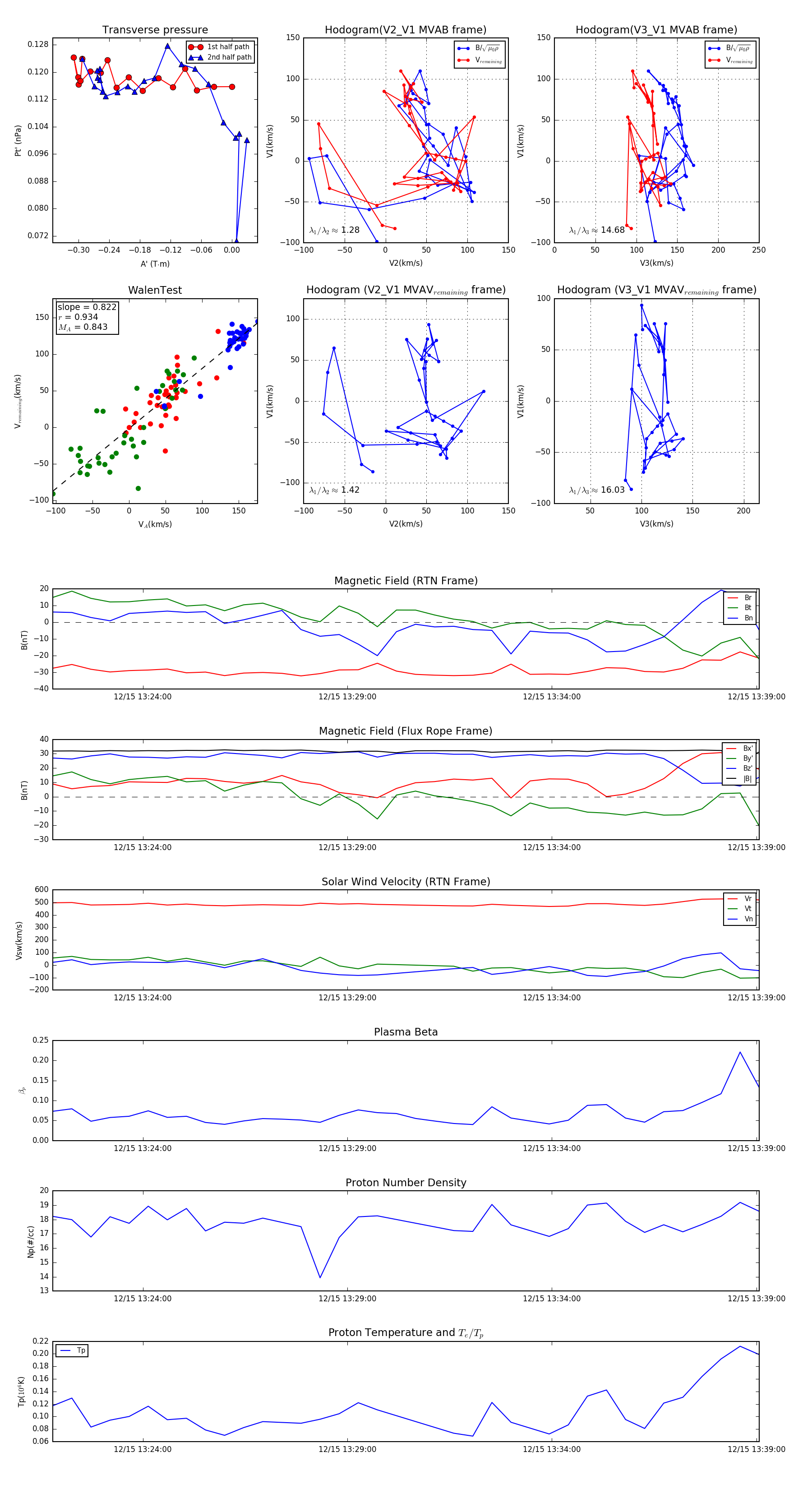
Flux Rope in 2024

Flux Rope Event 2024-12-15 13:21:48 ~ 2024-12-15 13:39:04 (1037 seconds)


plot