HOME   LIST
‹–   –›

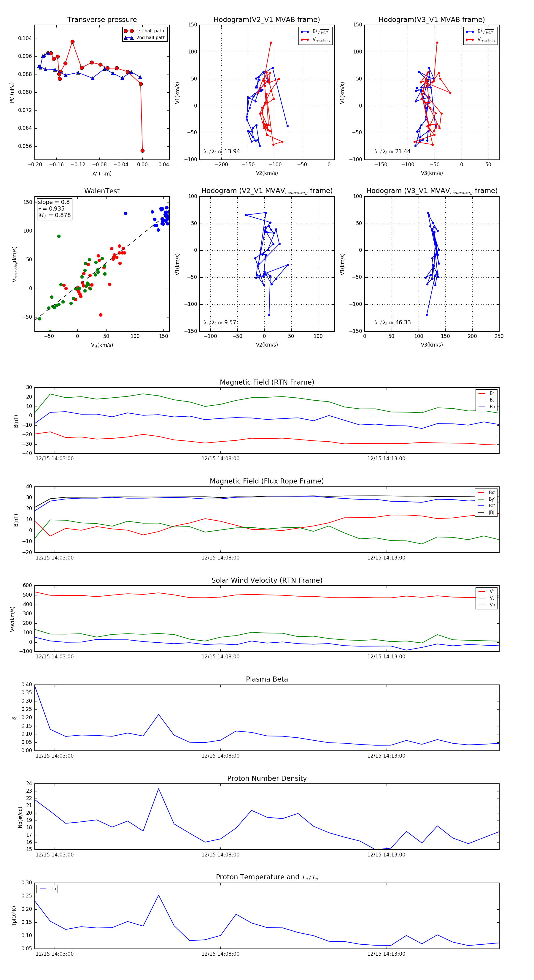
Flux Rope in 2024

Flux Rope Event 2024-12-15 14:02:24 ~ 2024-12-15 14:16:24 (841 seconds)


plot