HOME   LIST
‹–   –›

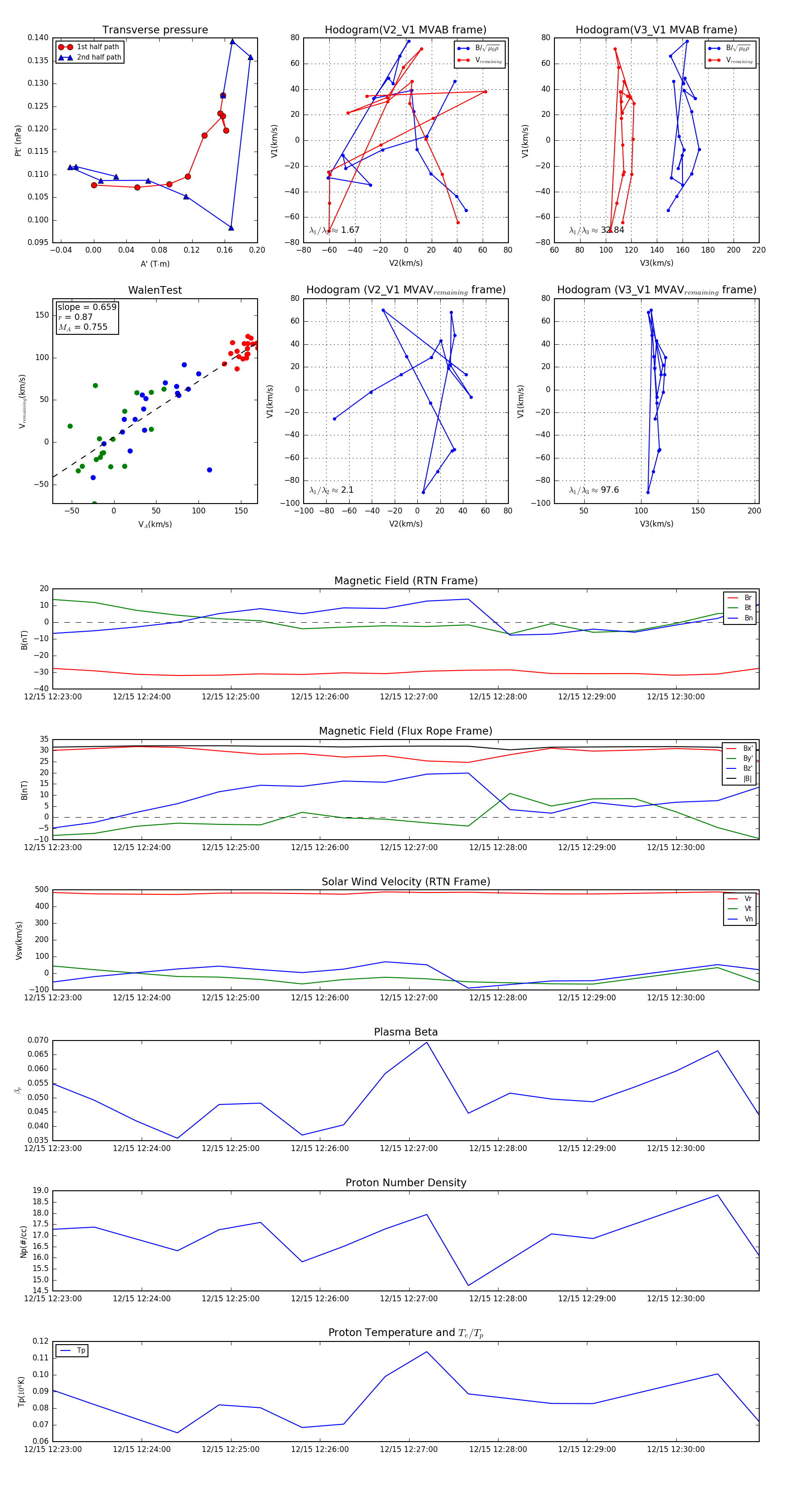
Flux Rope in 2024

Flux Rope Event 2024-12-15 12:23:00 ~ 2024-12-15 12:30:56 (477 seconds)


plot