HOME   LIST
‹–   –›

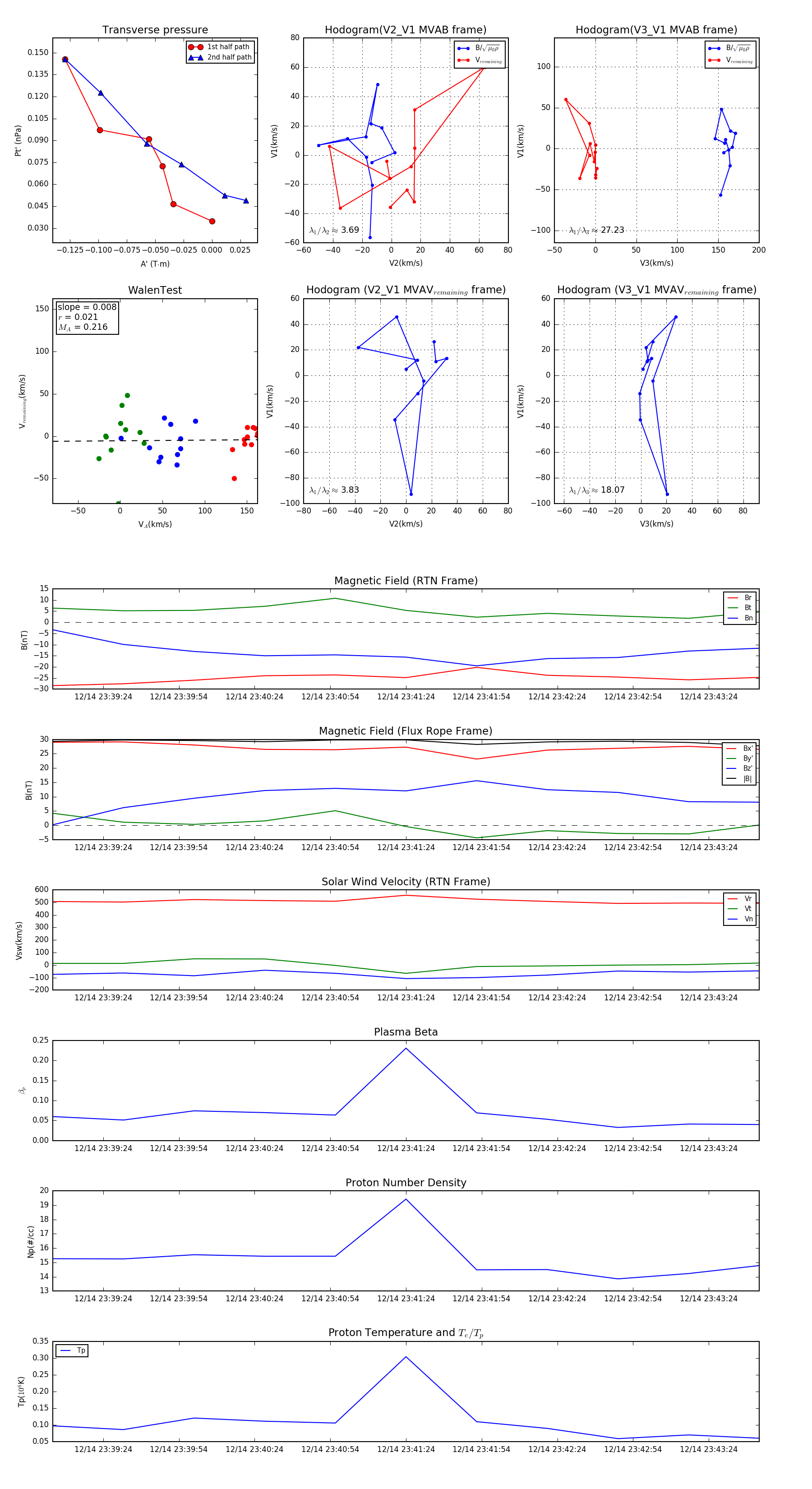
Flux Rope in 2024

Flux Rope Event 2024-12-14 23:39:04 ~ 2024-12-14 23:43:44 (281 seconds)


plot