HOME   LIST
‹–   –›

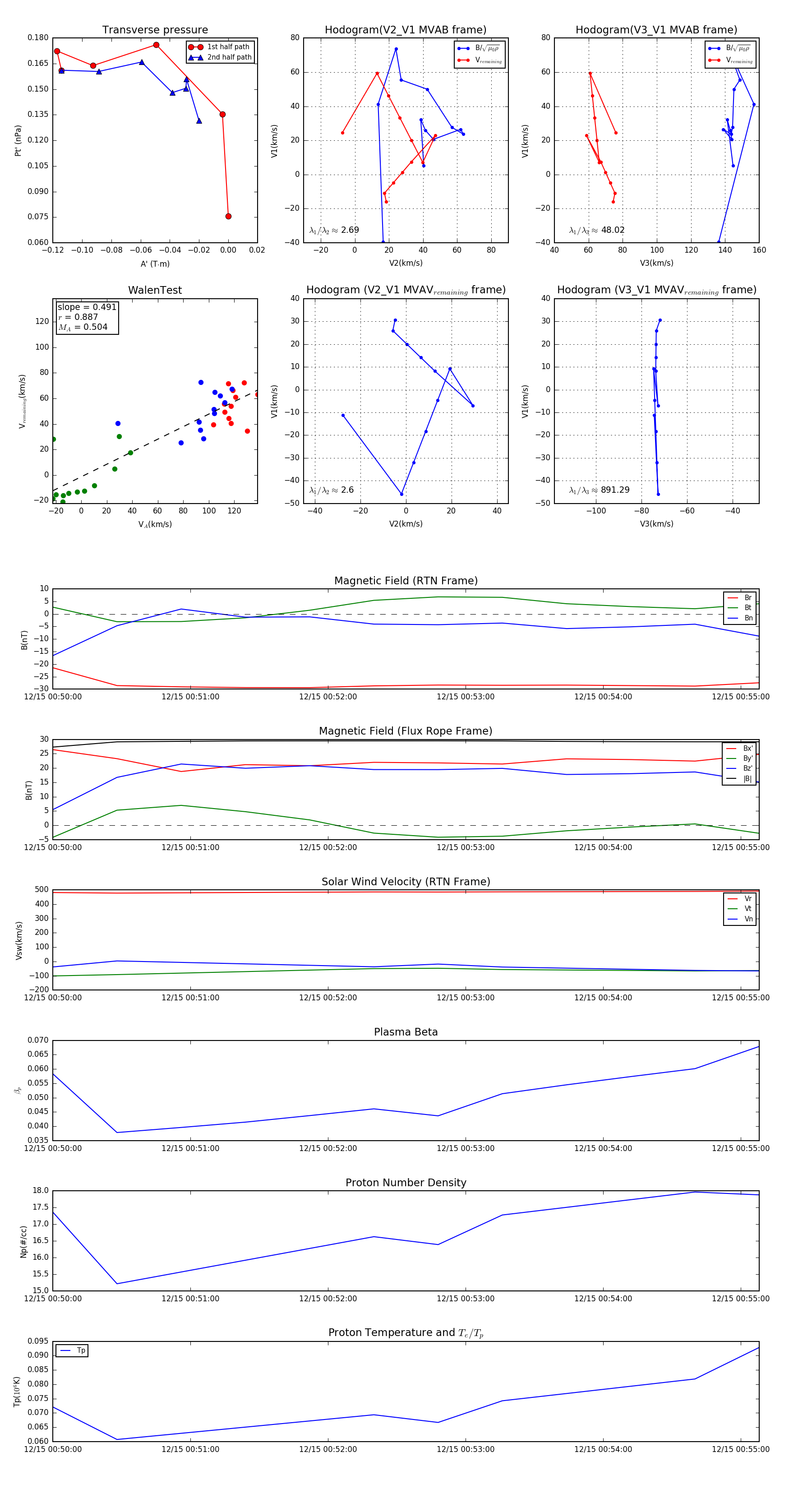
Flux Rope in 2024

Flux Rope Event 2024-12-15 00:50:00 ~ 2024-12-15 00:55:08 (309 seconds)


plot