HOME   LIST
‹–   –›

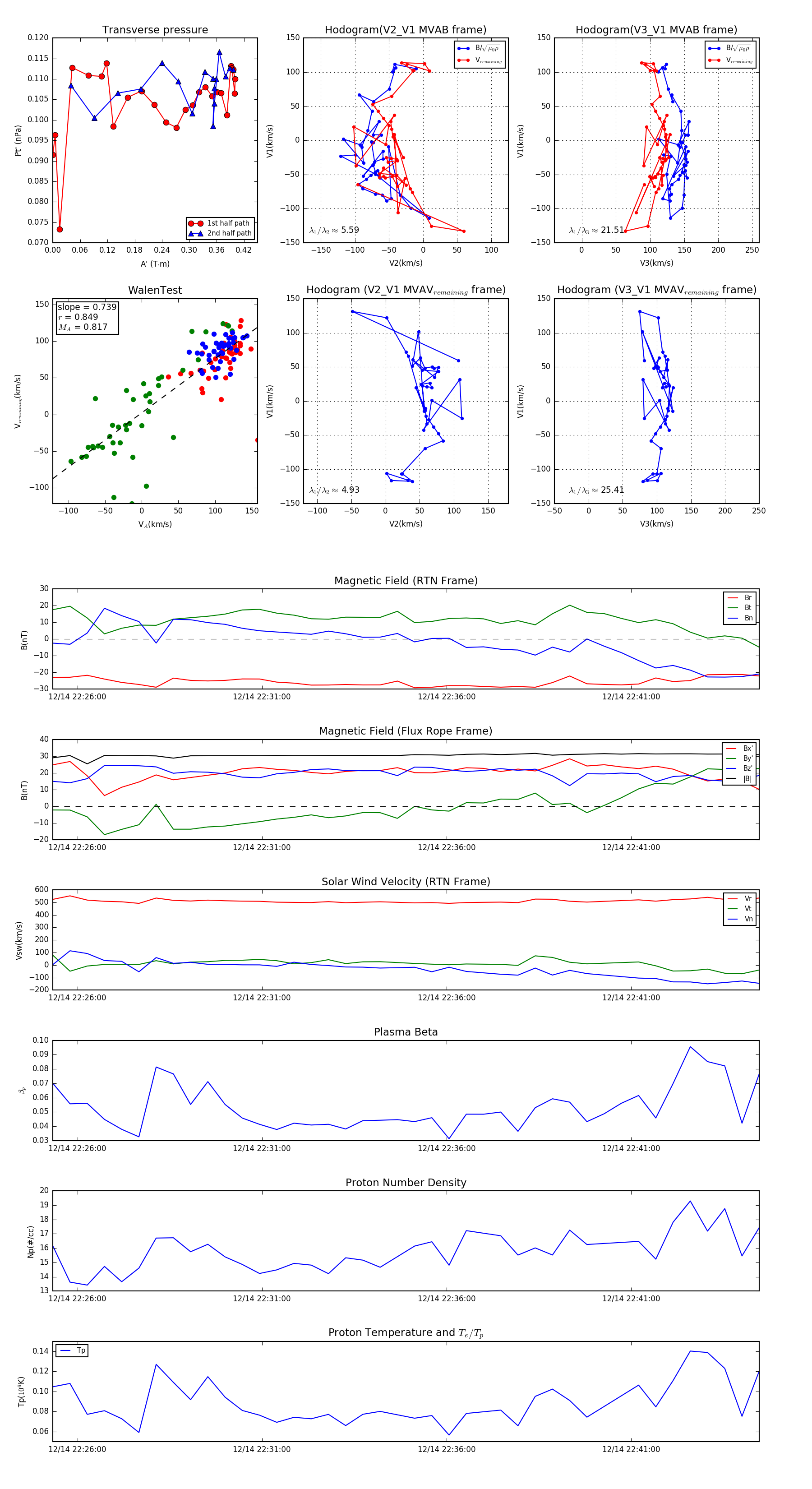
Flux Rope in 2024

Flux Rope Event 2024-12-14 22:25:20 ~ 2024-12-14 22:44:28 (1149 seconds)


plot