HOME   LIST
‹–   –›

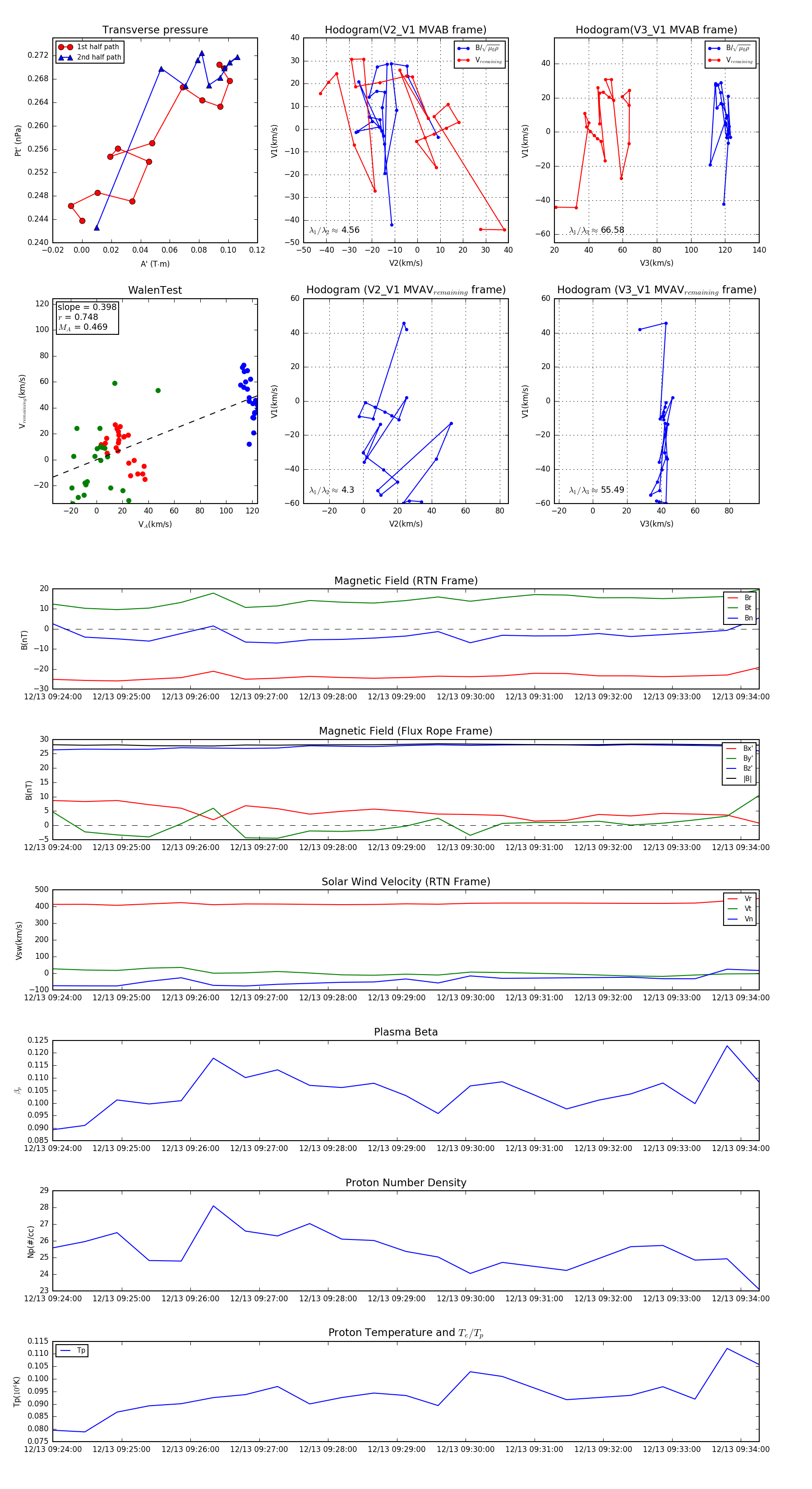
Flux Rope in 2024

Flux Rope Event 2024-12-13 09:24:00 ~ 2024-12-13 09:34:16 (617 seconds)


plot