HOME   LIST
‹–   –›

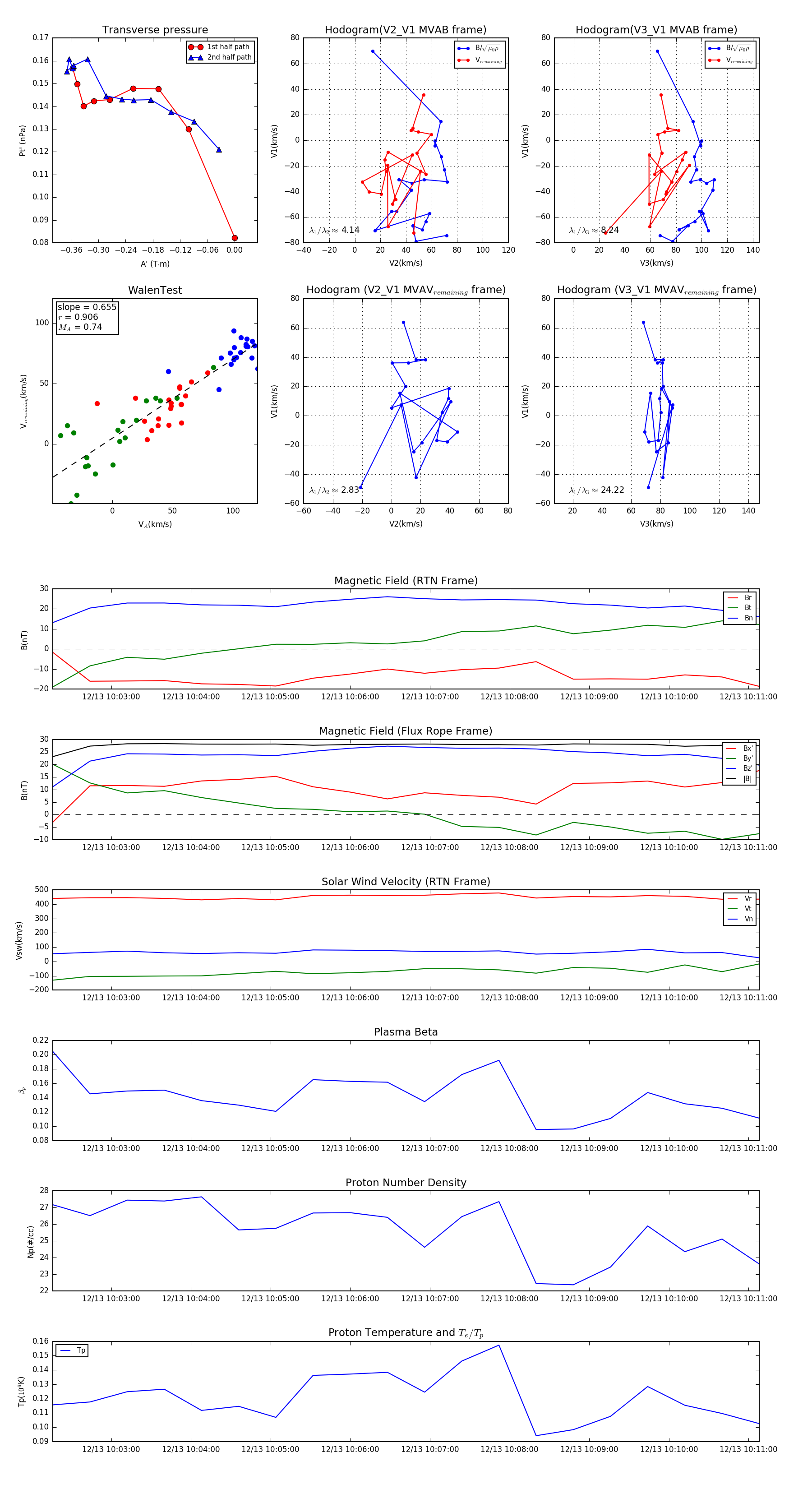
Flux Rope in 2024

Flux Rope Event 2024-12-13 10:02:16 ~ 2024-12-13 10:11:08 (533 seconds)


plot