HOME   LIST
‹–   –›

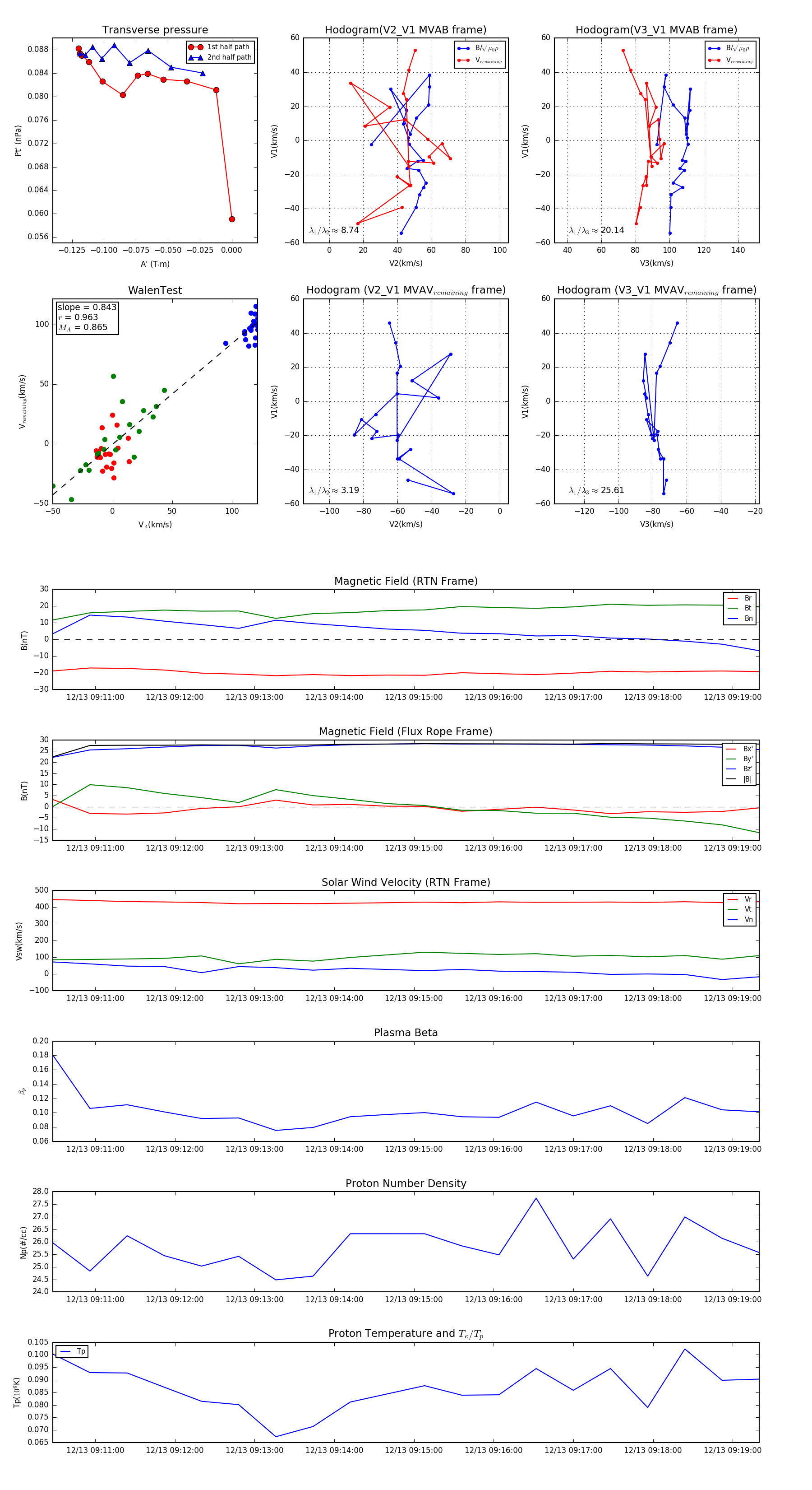
Flux Rope in 2024

Flux Rope Event 2024-12-13 09:10:28 ~ 2024-12-13 09:19:20 (533 seconds)


plot