HOME   LIST
‹–   –›

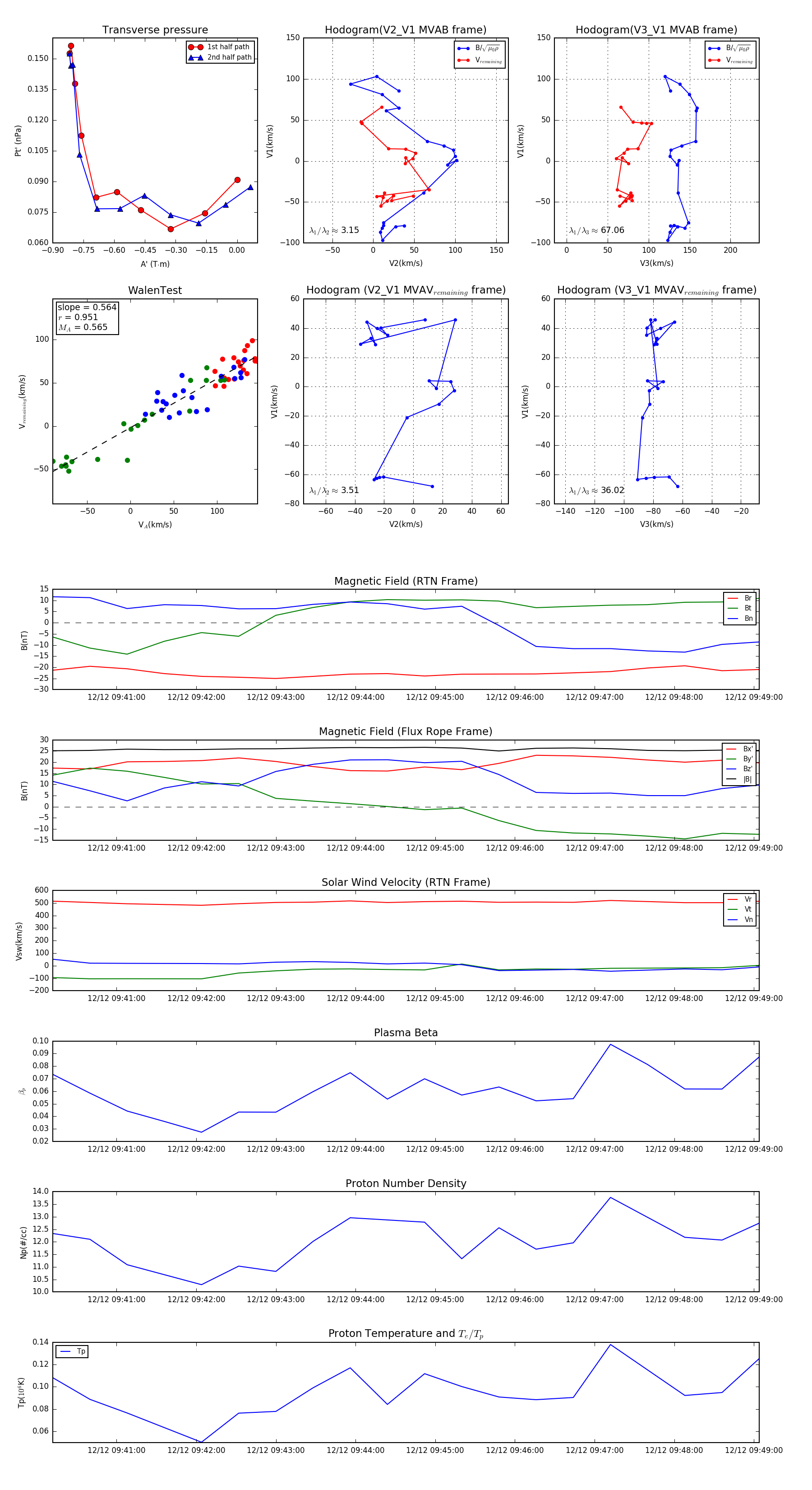
Flux Rope in 2024

Flux Rope Event 2024-12-12 09:40:12 ~ 2024-12-12 09:49:04 (533 seconds)


plot