HOME   LIST
‹–   –›

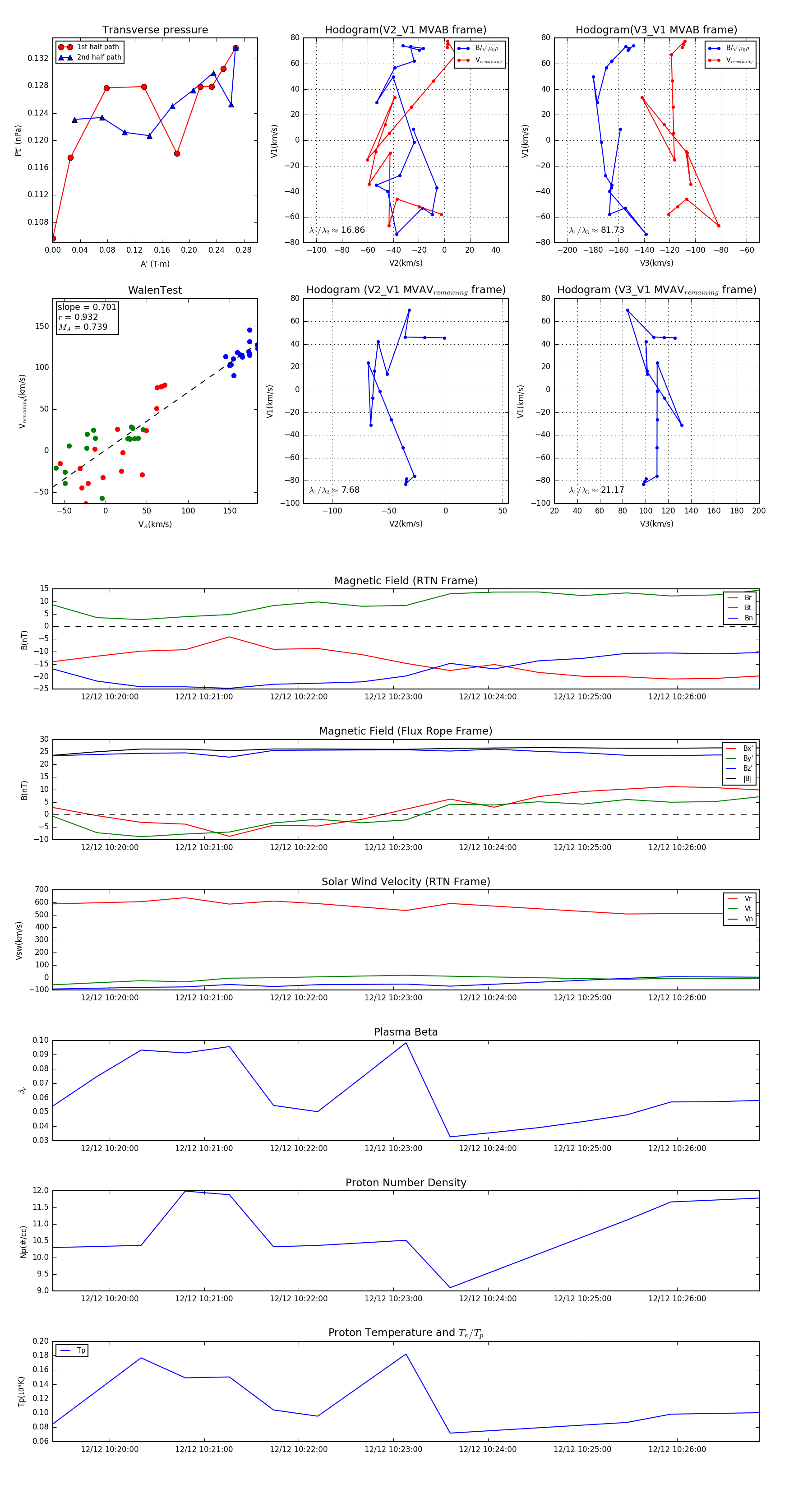
Flux Rope in 2024

Flux Rope Event 2024-12-12 10:19:24 ~ 2024-12-12 10:26:52 (449 seconds)


plot