HOME   LIST
‹–   –›

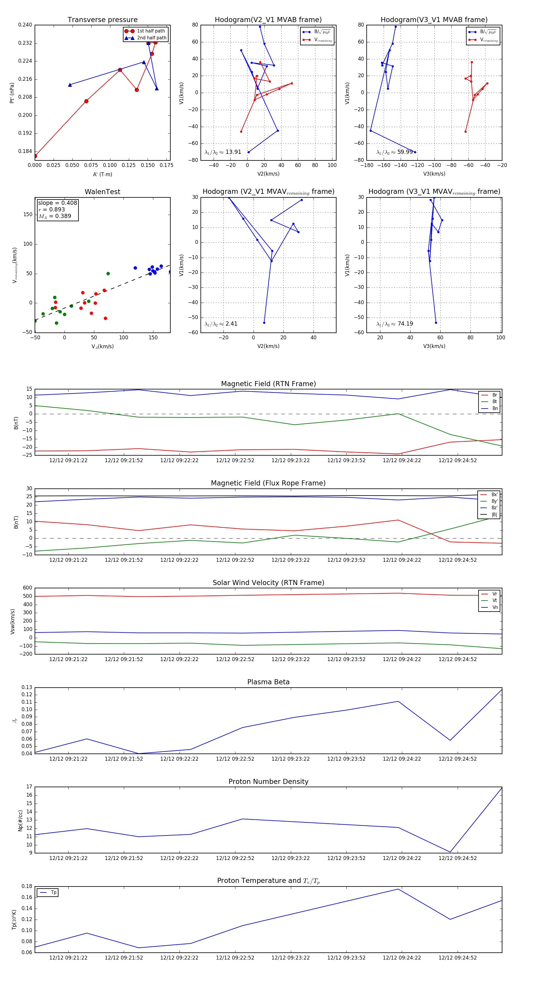
Flux Rope in 2024

Flux Rope Event 2024-12-12 09:21:04 ~ 2024-12-12 09:25:16 (253 seconds)


plot