HOME   LIST
‹–   –›

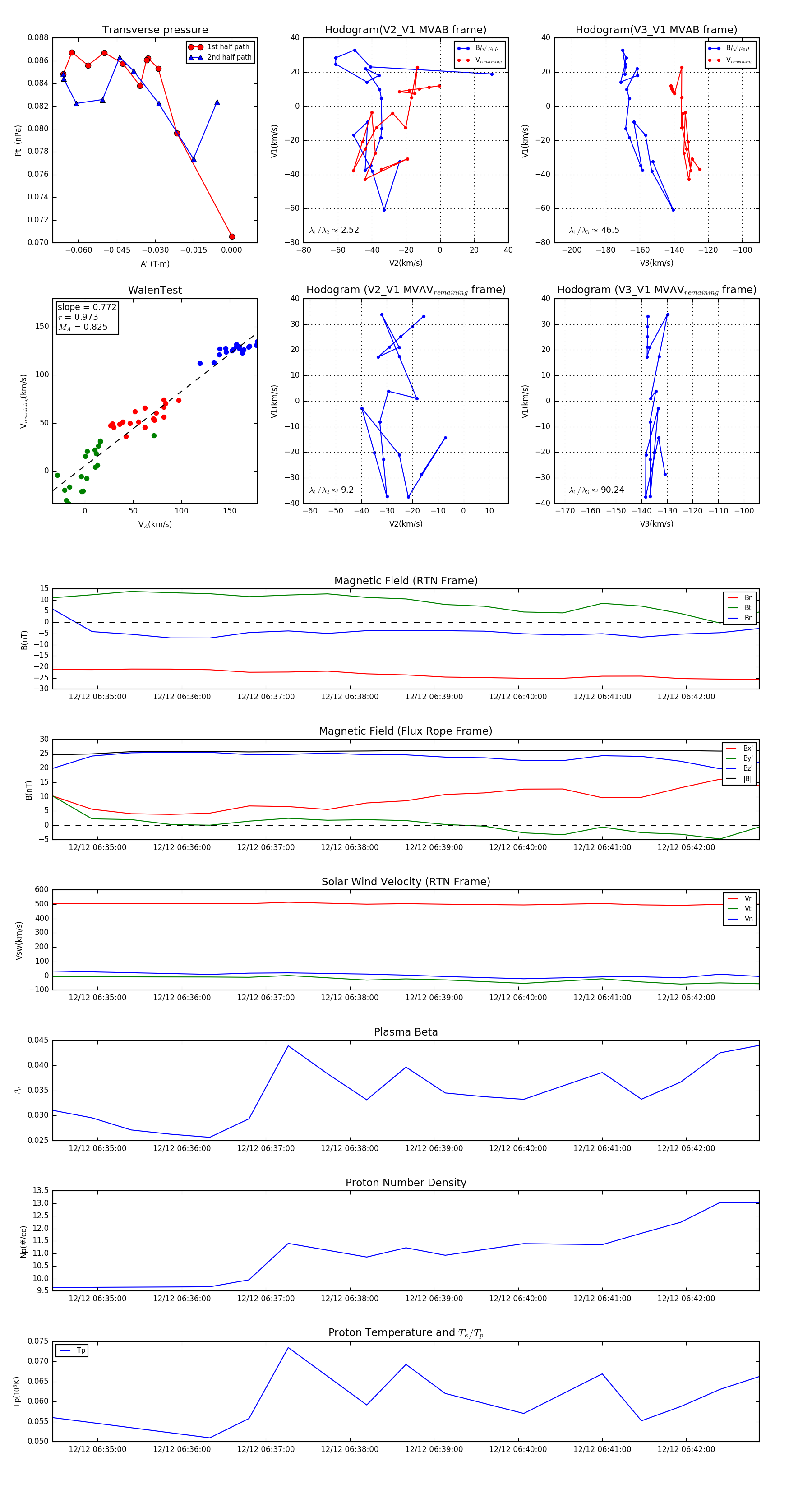
Flux Rope in 2024

Flux Rope Event 2024-12-12 06:34:28 ~ 2024-12-12 06:42:52 (505 seconds)


plot