HOME   LIST
‹–   –›

Flux Rope in 2024

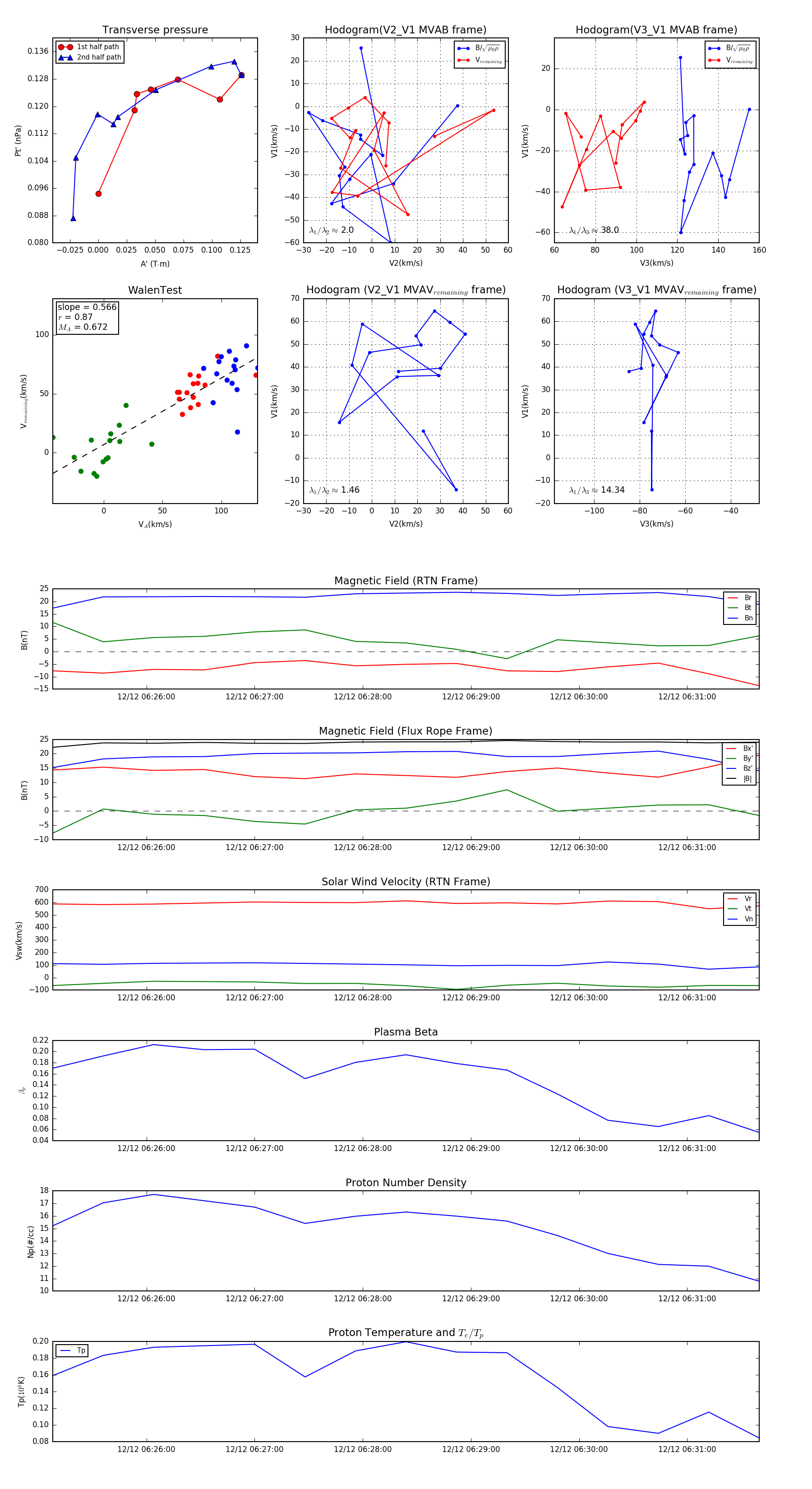
Flux Rope Event 2024-12-12 06:25:08 ~ 2024-12-12 06:31:40 (393 seconds)


plot